LEMON Manuals: Even more car manuals for everyone
Home >> Lexus >> 2011 >> IS 350C >> Repair and Diagnosis (Single Page) >> Accessories & Equipment >> Wiper/Washer Systems >> Wiper System / Washer System (Diagnostics & Circuit Tests) >> Wiper And Washer System >> System Diagram >> System Diagram

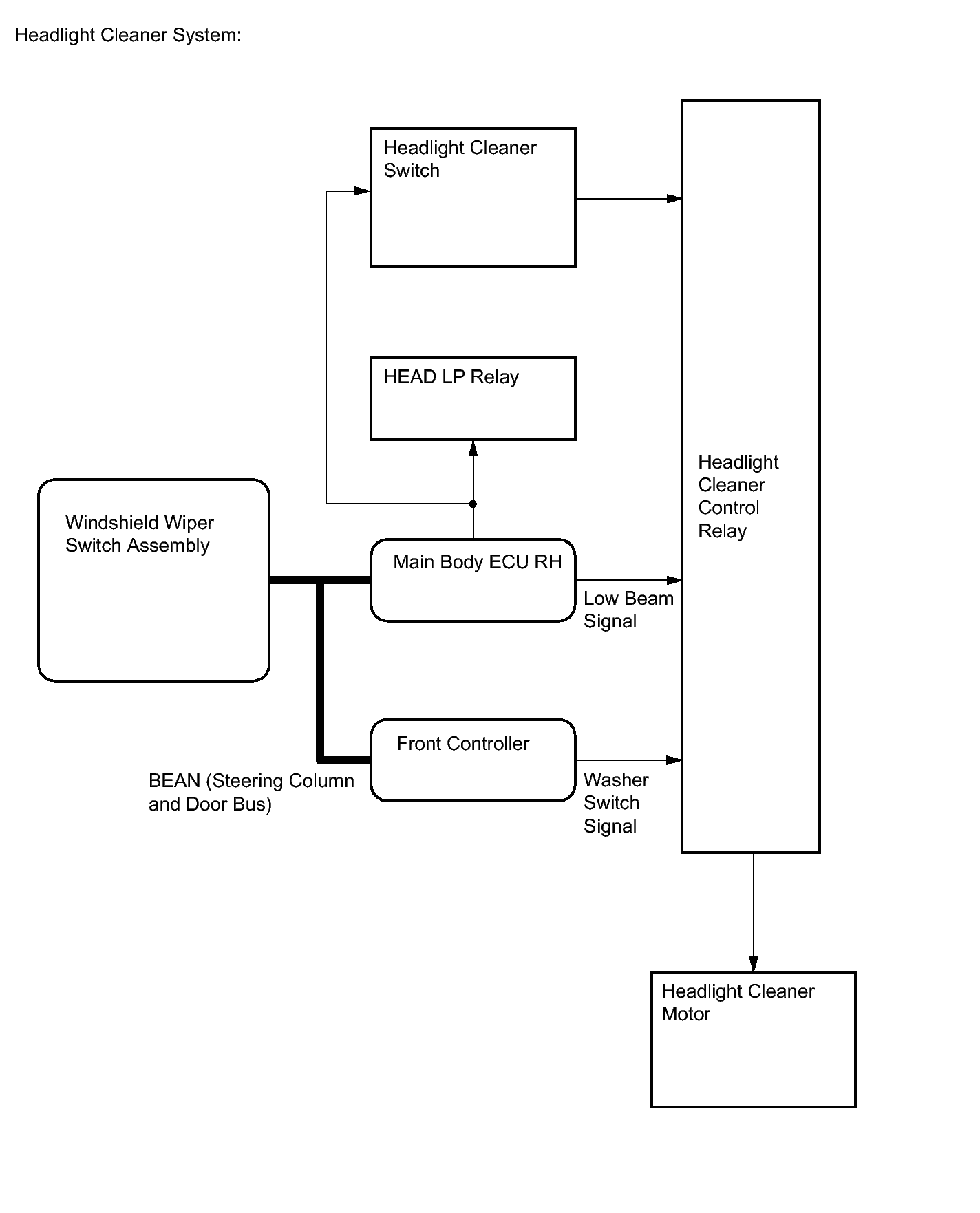
System Diagram

  1. WIPER AND WASHER SYSTEM 
    1. Various switches or sensors are shown as being inputs for the different systems mentioned in the information. Where direct electrical connections do not exist between components, signals may be carried across the different networks (BEAN, CAN) that exist on the vehicle. If a signal needs to travel from a CAN system to a BEAN system, or between different BEAN networks, the gateway ECU allows the signal to travel between these different networks. Some of these different signals can be confirmed or inspected using the Techstream.
    2. The following system diagrams are intended to show the concept of operation, and may not precisely reflect the construction of the system on the vehicle.
    Fig 1: Wiper And Washer System Diagram (1 Of 2)
    GTY151010Courtesy of © TOYOTA, LICENSE AGREEMENT TMS1002
    Fig 2: Wiper And Washer System Diagram (2 Of 2)
    GTY269338Courtesy of © TOYOTA, LICENSE AGREEMENT TMS1002
    INPUT AND OUTPUT SIGNALS OF EACH ECU

    Transmitting ECU
    (Transmitter)
    Receiving ECU Signal Communication
    Rain Sensor Main Body ECU LH (Cowl Side Junction Block LH)
    • HI continuous operation command signal
    • LO continuous operation command signal
    • LO single operation command signal
    • Manual intermittent operation command signal
    BEAN
    Combination Switch ECU Main Body ECU LH (Cowl Side Junction Block LH)
    • Wiper switch INT signal
    • Wiper switch LO signal
    • Wiper switch HI signal
    • Wiper switch AUTO position signal
    • Washer switch signal
    • Wiper switch MIST signal
    • Wiper adjusting volume signal
    BEAN
    Combination Switch ECU Front Controller
    • Washer motor operation signal
    BEAN
    Combination Meter Main Body ECU LH (Cowl Side Junction Block LH)
    • Vehicle speed signal
    BEAN
    Combination Meter Rain Sensor
    • Vehicle speed signal
    BEAN
    Combination Switch ECU Rain Sensor
    • Wiper & washer switch signal
    BEAN
    ECM Main Body ECU LH (Cowl Side Junction Block LH)
    • Shift position P signal
    • Shift position N signal
    • Stop light ON command signal
    CAN - BEAN
    Main Body ECU RH (Cowl Side Junction Block RH) Main Body ECU LH (Cowl Side Junction Block LH)
    • Parking brake switch signal
    BEAN
    Main Body ECU RH (Cowl Side Junction Block RH) Combination Switch ECU
    • Engine switch signal
    BEAN
    Main Body ECU RH (Cowl Side Junction Block RH) Rain Sensor
    • Display dimmer signal
    BEAN
    Main Body ECU LH (Cowl Side Junction Block LH) Rain Sensor
    • Wiper motor position signal
    • Wiper blade position signal
    BEAN
    Power Source Control ECU Rain Sensor
    • Key code identification signal
    BEAN
    Front Controller Combination Meter
    • Washer level signal
    BEAN

    HINT: 

    • Wiper operation is controlled by the main body ECU LH (cowl side junction block LH).
    • The rain sensor controls the auto wiper function.