LEMON Manuals: Even more car manuals for everyone
Home >> Lexus >> 2011 >> ES 350 >> Repair and Diagnosis (Single Page) >> Body & Frame >> Seats >> Front Power Seat Control (W/ Memory) (Diagnostics & Circuit Tests) >> FRONT POWER SEAT CONTROL SYSTEM (W/ Seat Position Memory System) >> Circuit Tests >> Front Passenger Side ECU Power Source Circuit >> Wiring Diagram

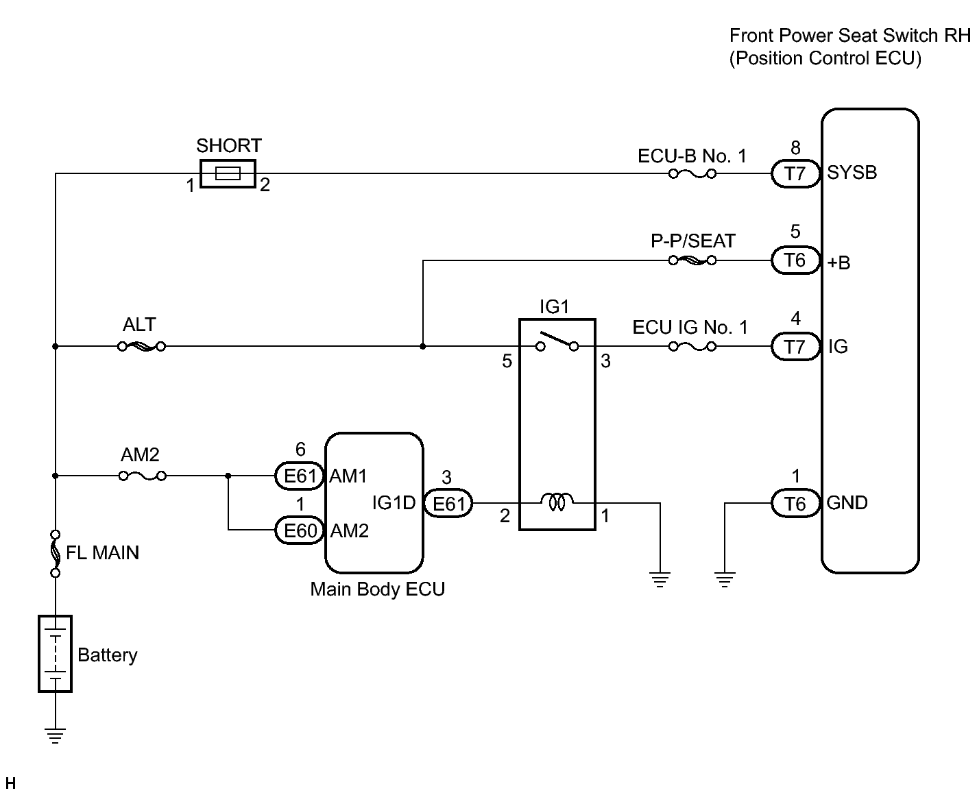
Front Passenger Side ECU Power Source Circuit: Wiring Diagram

Fig 1: Front Passenger Side ECU Power Source Circuit - Wiring Diagram
GTY143211Courtesy of © TOYOTA, LICENSE AGREEMENT TMS1002