LEMON Manuals: Even more car manuals for everyone
Home >> Lexus >> 2010 >> SC 430 >> Repair and Diagnosis (Single Page) >> Engine Performance >> System >> Engine Control System (Diagnostic Codes (P0010-P0340) >> SFI System >> DTC P0101: Mass Air Flow Circuit Range / Performance Problem >> Wiring Diagram

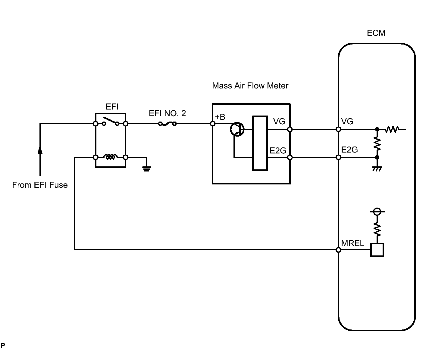
DTC P0101: Mass Air Flow Circuit Range / Performance Problem: Wiring Diagram

Fig 1: Mass Air Flow - Wiring Diagram
GTY140220Courtesy of © TOYOTA, LICENSE AGREEMENT TMS1002