LEMON Manuals: Even more car manuals for everyone
Home >> Lexus >> 2009 >> LS 460L AWD >> Repair and Diagnosis (Single Page) >> Engine Performance >> System >> Engine Control System - Diagnostic Codes (4 Of 4) >> DTC P2610 ECM/PCM Internal Engine Off Timer Performance >> Description

DTC P2610 ECM/PCM Internal Engine Off Timer Performance: Description

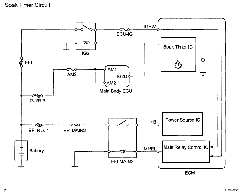
To ensure the accuracy of the EVAP (Evaporative Emission) monitor values, the soak timer, which is built into the ECM, measures 5 hours (+/-15 minutes) from when the engine switch is turned off, before the monitor is run. This allows the fuel to cool down, which stabilizes the EVAP pressure. When 5 hours have elapsed, the ECM turns on.

Fig 1: Soak Timer Circuit Diagram
G06190037Courtesy of © TOYOTA, LICENSE AGREEMENT TMS1002