LEMON Manuals: Even more car manuals for everyone
Home >> Lexus >> 2009 >> LS 460 AWD >> Repair and Diagnosis (Single Page) >> Steering >> Steering Column >> Steering Column >> Power Tilt And Power Telescopic Steering Column System >> DTC B2602 Key Unlock Warning Switch Circuit Malfunction; DTC B2606 Key Code Confirm Signal Malfunction >> Wiring Diagram

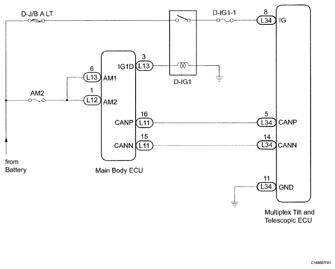
DTC B2602 Key Unlock Warning Switch Circuit Malfunction; DTC B2606 Key Code Confirm Signal Malfunction: Wiring Diagram

Fig 1: Key Unlock Warning Switch - Wiring Diagram
G04950096Courtesy of © TOYOTA, LICENSE AGREEMENT TMS1002