LEMON Manuals: Even more car manuals for everyone
Home >> Lexus >> 2009 >> IS F >> Repair and Diagnosis >> External Pages >> Different car >> Section 107 (OEM System Circuits) >> Multiplex Communication System - BEAN >> Notes

Multiplex Communication System - BEAN: Notes

WARNING: This page is about a different car, the 2008 Lexus IS F. However, it is still accessible from the selected car via links, so may be relevant.
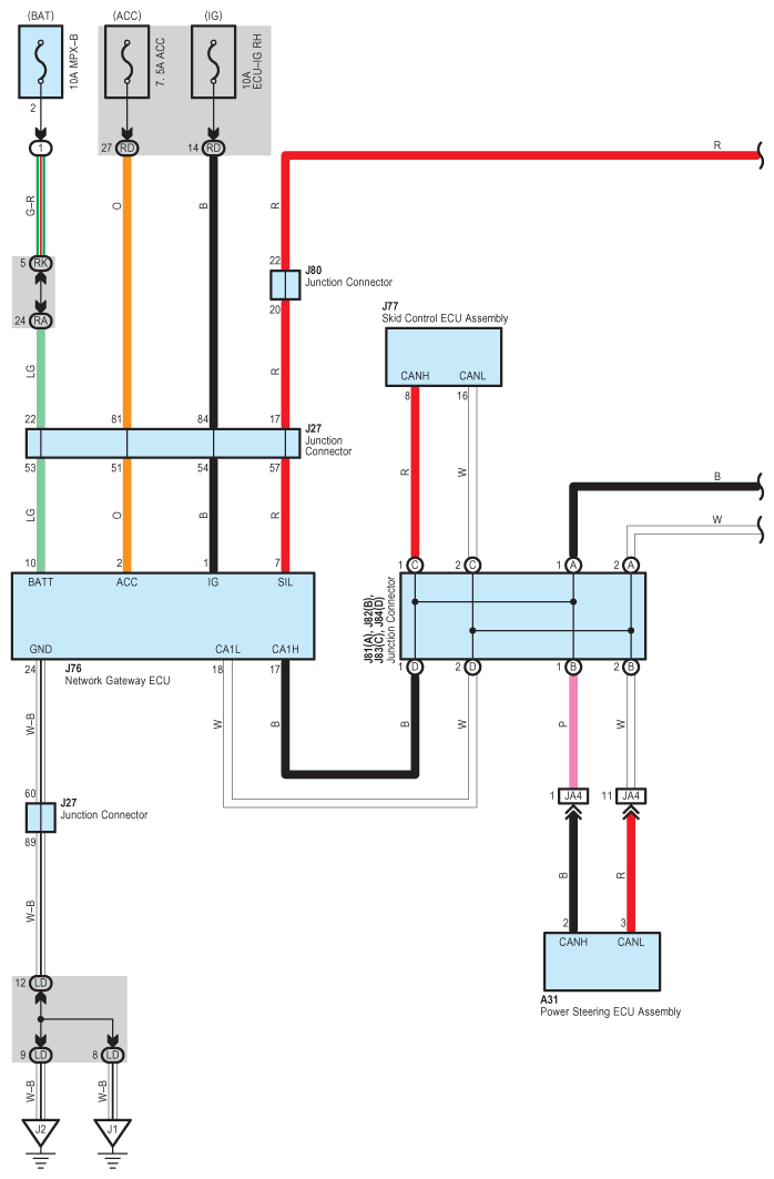
Fig 1: Multiplex Communication System - Bean - Circuit Diagram (1 Of 3)
G07592232Courtesy of © TOYOTA, LICENSE AGREEMENT TMS1002
Fig 2: Multiplex Communication System - Bean - Circuit Diagram (2 Of 3)
G07592233Courtesy of © TOYOTA, LICENSE AGREEMENT TMS1002
Fig 3: Multiplex Communication System - Bean - Circuit Diagram (3 Of 3)
G07592234Courtesy of © TOYOTA, LICENSE AGREEMENT TMS1002


Fig 1: Multiplex Communication System - Bean - Circuit Diagram (1 Of 2)
G07592235Courtesy of © TOYOTA, LICENSE AGREEMENT TMS1002
Fig 2: Multiplex Communication System - Bean - Circuit Diagram (2 Of 2)
G07592236Courtesy of © TOYOTA, LICENSE AGREEMENT TMS1002