LEMON Manuals: Even more car manuals for everyone
Home >> Lexus >> 2009 >> ES 350 >> Repair and Diagnosis (Single Page) >> Electrical >> Body Electrical >> OEM System Circuits >> Headlight Beam Level Control (w/o Adaptive Front-Lighting System) >> Notes

Headlight Beam Level Control (w/o Adaptive Front-Lighting System): Notes

Fig 1: Headlight Beam Level Control (W/O Adaptive Front-Lighting System) - Circuit Diagram (1 Of 4)
G07625134Courtesy of © TOYOTA, LICENSE AGREEMENT TMS1002
Fig 2: Headlight Beam Level Control (W/O Adaptive Front-Lighting System) - Circuit Diagram (2 Of 4)
G07625135Courtesy of © TOYOTA, LICENSE AGREEMENT TMS1002
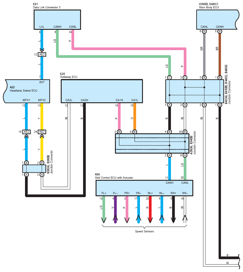
Fig 3: Headlight Beam Level Control (W/O Adaptive Front-Lighting System) - Circuit Diagram (3 Of 4)
G07625136Courtesy of © TOYOTA, LICENSE AGREEMENT TMS1002
Fig 4: Headlight Beam Level Control (W/O Adaptive Front-Lighting System) - Circuit Diagram (4 Of 4)
G07625137Courtesy of © TOYOTA, LICENSE AGREEMENT TMS1002