LEMON Manuals: Even more car manuals for everyone
Home >> Lexus >> 2008 >> RX 350 AWD >> Repair and Diagnosis >> Engine Performance >> Engine Control Systems >> Engine Control System - System And Circuit Testing, On-Vehicle Inspection, Removal, Inspection & Installation >> Fuel Pump Control Circuit >> Wiring Diagram

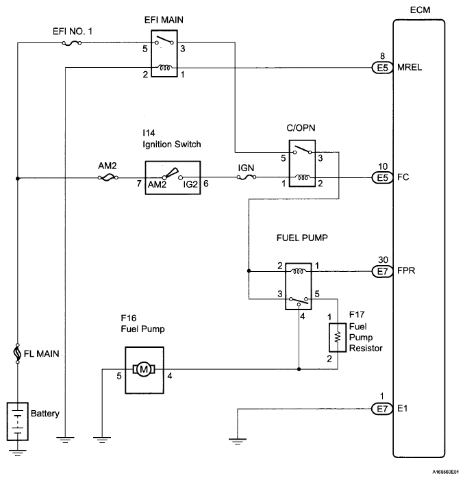
Fuel Pump Control Circuit: Wiring Diagram

Fig 1: Fuel Pump Control - Wiring Diagram
G05840334Courtesy of © TOYOTA, LICENSE AGREEMENT TMS1002