LEMON Manuals: Even more car manuals for everyone
Home >> Lexus >> 2008 >> LS 600hL >> Repair and Diagnosis >> Engine Performance >> Engine Control Systems >> Engine Control System - Circuit Tests, Component Removal, Inspection & Installation >> EVAP System >> Wiring Diagram

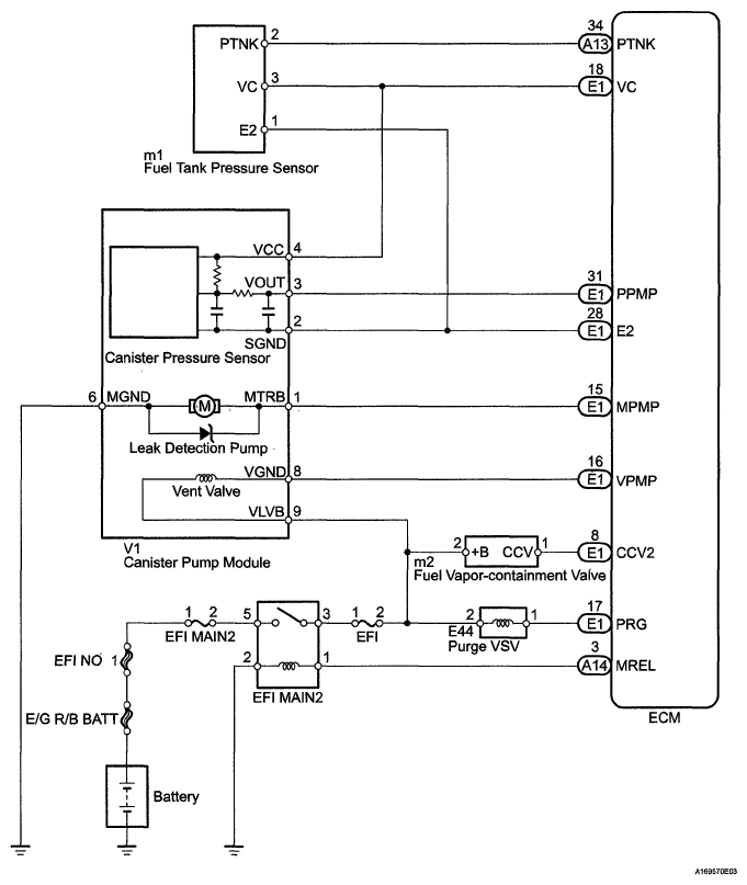
EVAP System: Wiring Diagram

Fig 1: EVAP System - Wiring Diagram
G05771078Courtesy of © TOYOTA, LICENSE AGREEMENT TMS1002