LEMON Manuals: Even more car manuals for everyone
Home >> Lexus >> 2008 >> LS 600hL >> Repair and Diagnosis >> Engine Performance >> Engine Control Systems >> Engine Control System - Circuit Tests, Component Removal, Inspection & Installation >> ECM Power Source Circuit >> Wiring Diagram

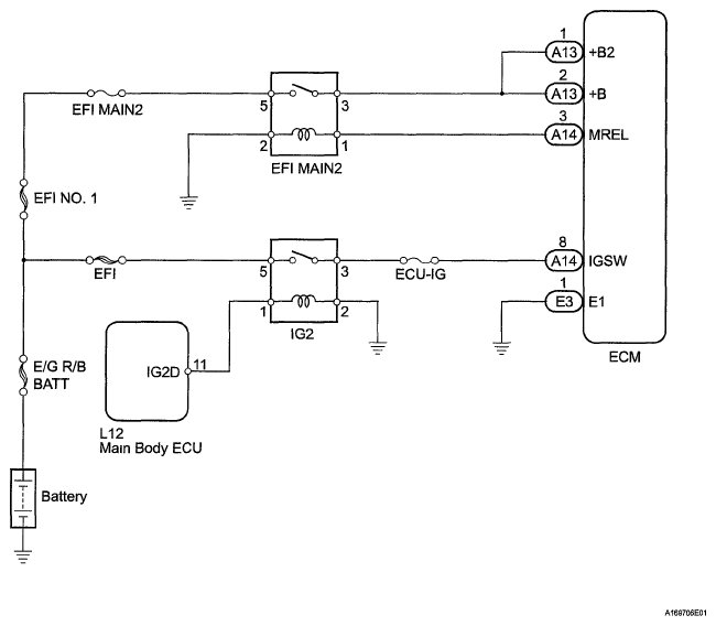
ECM Power Source Circuit: Wiring Diagram

Fig 1: Main Body ECU - Wiring Diagram
G05771164Courtesy of © TOYOTA, LICENSE AGREEMENT TMS1002