LEMON Manuals: Even more car manuals for everyone
Home >> Lexus >> 2008 >> IS 350 >> Repair and Diagnosis >> Engine Performance >> Engine Control Systems >> Engine Control System (2GR-FSE) - System And Component Testing, On-Vehicle Inspection, Removal, Inspection & Installation >> MIL Circuit >> Wiring Diagram

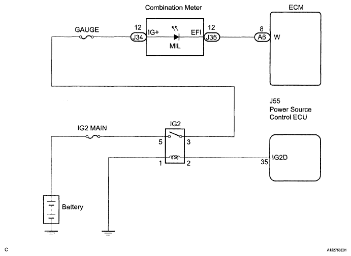
MIL Circuit: Wiring Diagram

Fig 1: MIL - Wiring Diagram
G05316188Courtesy of © TOYOTA, LICENSE AGREEMENT TMS1002