LEMON Manuals: Even more car manuals for everyone
Home >> Lexus >> 2008 >> GX 470 >> Repair and Diagnosis >> Engine Performance >> Engine Control System >> SFI System >> ECM Power Source Circuit >> Wiring Diagram

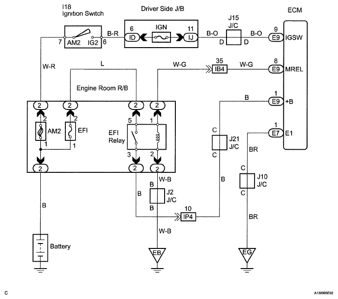
ECM Power Source Circuit: Wiring Diagram

Fig 1: ECM Power Source Circuit Wiring Diagram
G05843741Courtesy of © TOYOTA, LICENSE AGREEMENT TMS1002