LEMON Manuals: Even more car manuals for everyone
Home >> Lexus >> 2007 >> SC 430 >> Repair and Diagnosis >> Engine Performance >> Fuel Delivery >> Fuel >> Fuel System >> System Diagram

System Diagram

  1. FUEL FLOW DIAGRAM 
    Fig 1: Fuel Flow Diagram
    G05289149Courtesy of © TOYOTA, LICENSE AGREEMENT TMS1002
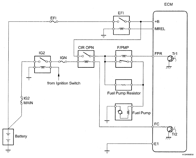
  2. FUEL SYSTEM WIRING DIAGRAM 
    Fig 2: Fuel System Wiring Diagram
    G05289150Courtesy of © TOYOTA, LICENSE AGREEMENT TMS1002
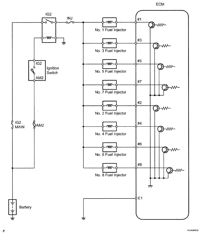
  3. FUEL SYSTEM WIRING DIAGRAM 2 
    Fig 3: Fuel System Wiring Diagram 2
    G05289151Courtesy of © TOYOTA, LICENSE AGREEMENT TMS1002