LEMON Manuals: Even more car manuals for everyone
Home >> Lexus >> 2007 >> SC 430 >> Repair and Diagnosis >> Engine Performance >> Engine Control System >> SFI System >> DTC P0230 Fuel Pump Primary Circuit >> Wiring Diagram

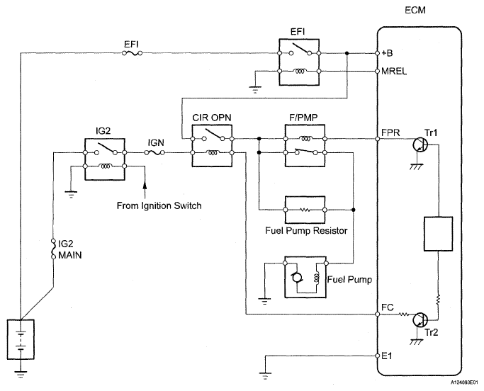
DTC P0230 Fuel Pump Primary Circuit: Wiring Diagram

Fig 1: Fuel Pump Primary Circuit - Wiring Diagram
G05291389Courtesy of © TOYOTA, LICENSE AGREEMENT TMS1002