LEMON Manuals: Even more car manuals for everyone
Home >> Lexus >> 2007 >> RX 350 AWD >> Repair and Diagnosis >> Engine Performance >> Engine Control System >> SFI System >> DTC P2610 ECM / PCM Internal Engine Off Timer Performance >> Description

DTC P2610 ECM / PCM Internal Engine Off Timer Performance: Description

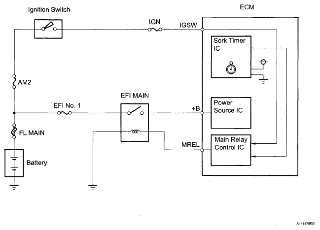
To ensure the accuracy of the EVAP (Evaporative Emission) monitor values, the soak timer, which is built into the ECM, measures 5 hours (+-15 minutes) from when the ignition switch is turned off, before the monitor is run. This allows the fuel to cool down, which stabilizes the Fuel Tank Pressure (FTP). When 5 hours have elapsed, the ECM turns on.

Fig 1: ECM / PCM Internal Engine Off Timer System Diagram
G05268182Courtesy of © TOYOTA, LICENSE AGREEMENT TMS1002