LEMON Manuals: Even more car manuals for everyone
Home >> Lexus >> 2007 >> LX 470 >> Repair and Diagnosis (Single Page) >> Electrical >> Body Electrical >> OEM System Circuits >> Multiplex Communication System - CAN >> Notes

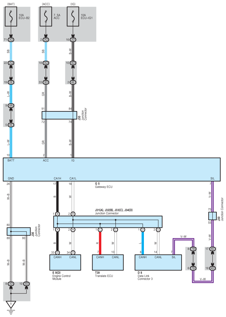
Multiplex Communication System - CAN: Notes

Fig 1: Multiplex Communication System - CAN - Circuit Diagram
G08922788Courtesy of © TOYOTA, LICENSE AGREEMENT TMS1002