LEMON Manuals: Even more car manuals for everyone
Home >> Lexus >> 2007 >> LS 460L >> Repair and Diagnosis >> External Pages >> Different car >> Section 236 (Engine Control System) >> DTC P0453: EVAP Control System Pressure Sensor >> Wiring Diagram

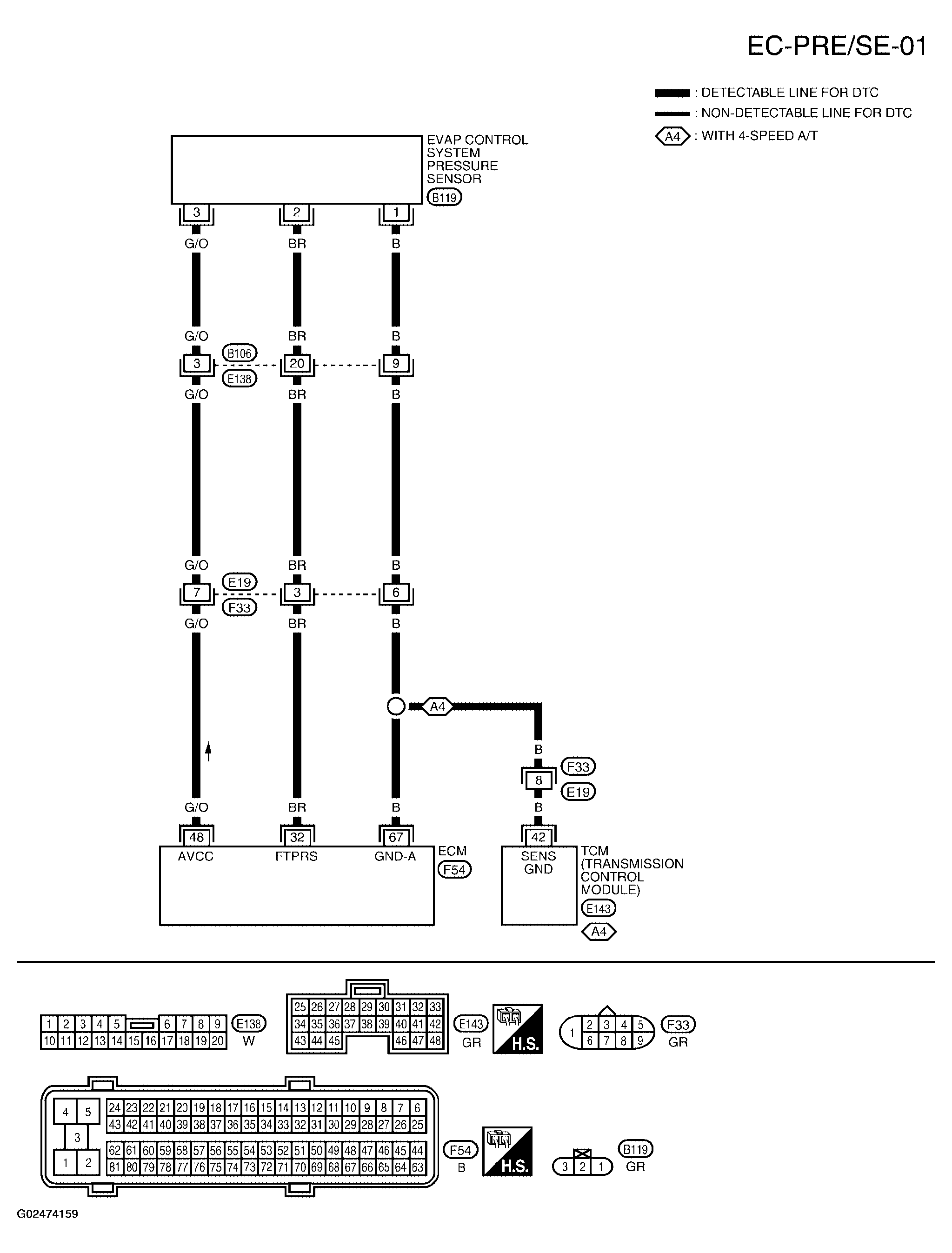
DTC P0453: EVAP Control System Pressure Sensor: Wiring Diagram

WARNING: This page is about a different car, the 2005 Nissan Quest. However, it is still accessible from the selected car via links, so may be relevant.
Fig 1: Wiring Diagram EVAP Control System Pressure Sensor - EC-PRE/SE-01
G02474159Courtesy of NISSAN MOTOR CO., U.S.A.

Specification data are reference values and are measured between each terminal and ground.

CAUTION: Do not use ECM ground terminals when measuring input/output voltage. Doing so may result in damage to the ECM's transistor. Use a ground other than ECM terminals, such as the ground.
Fig 2: Terminals Reference Value Chart
G02474160Courtesy of NISSAN MOTOR CO., U.S.A.