LEMON Manuals: Even more car manuals for everyone
Home >> Lexus >> 2007 >> LS 460L >> Repair and Diagnosis >> Brakes >> Traction Control >> Brake Control >> Electronically Controlled Brake System >> System Description

System Description

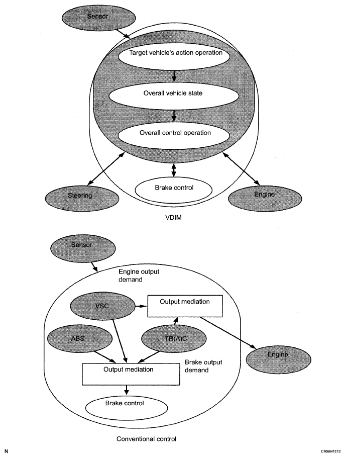
  1. VDIM (Vehicle Dynamics Integrated Management) DESCRIPTION 
    1. This vehicle is equipped with VDIM (Vehicle Dynamics Integrated Management). It is a concept of vehicle motion control that integrates brake control, drive force control and steering control.
    2. Conventional vehicles use a combination of independent functions such as ABS, TR (A)C, VSC, EPS and VGRS. However VDIM integrates these systems to improve "drive, turn and stop", the motion performance of the vehicle in other words.
    3. In conventional vehicles, control starts at the limit of the vehicle. However VDIM exercises control before the limit is reached, creating a smooth vehicle response. This expands the limits of the vehicle, and increases driving pleasure. Also, with the cooperative control function with the A/T, the vehicle has smooth, natural acceleration.
      Fig 1: Vehicle Dynamics Integrated Management
      G04949549Courtesy of © TOYOTA, LICENSE AGREEMENT TMS1002
    4. The VDIM manages all functions, such as the ABS with EBD, brake assist, TR (A)C, and VSC. It is operated by the electronically controlled brake system, which regulates brake fluid pressure. The steering cooperative control function is also available. Thus the VDIM is able to perform comprehensive management.
    5. Conventional brake control systems begin to control either the braking or motive force in order to stabilize the vehicle motion when it becomes unstable due to loss of tire traction. In contrast, in order to maintain stable vehicle control, the VDIM commences controlling the brake and steering systems in accordance with changes in balance before the vehicle becomes unstable. As a result, smooth vehicle control is achieved.
    6. Conventional brake control systems manage all related functions, such as the ABS with EBD, brake assist, TR (A)C and VSC independently, according to the vehicle dynamics. In contrast, the VDIM provides smooth control by seamlessly integrating all those functions.
  2. ELECTRONICALLY CONTROLLED BRAKE SYSTEM DESCRIPTION 
    1. The system detects the degree of brake pedal operation with a brake pedal stroke sensor and two master cylinder pressure sensors, and calculates the optimum hydraulic brake force. The hydraulic pressure source is adjusted based on this so that the optimum hydraulic control is independently performed on all four wheels.
    2. Meanwhile, the electronically controlled brake system performs control of the normal brakes, RBS (Regenerative Brake Cooperative Control System), ABS, TR (A)C, VSC and brake assist in accordance with the operations of the driver.
    3. There is a hydraulic backup mechanism that applies master cylinder pressure generated by human power to the wheel cylinder when the brake control stops. In addition, as a fail-safe mechanism, when the brake control is malfunctioning, the system excludes the malfunctioning sections and continues to perform brake control on the normal sections. A power backup unit (brake control power supply) is also used to ensure a stable supply of power to the system.
      Fig 2: Brake Control Power Supply System Diagram
      G04949550Courtesy of © TOYOTA, LICENSE AGREEMENT TMS1002
  3. FUNCTION DESCRIPTION 

    HINT:

    The yaw rate and acceleration sensor communicates with the skid control ECU via CAN communication.

    1. ABS (Anti-lock Brake System)

      The ABS helps prevent the wheels from locking when the brakes are applied suddenly and firmly or applied on a slippery surface.

      Fig 3: Anti-Lock Brake System - Communication Diagram
      G04949551Courtesy of © TOYOTA, LICENSE AGREEMENT TMS1002
      1. Operation description

        The skid control ECU detects the wheel lock condition by receiving vehicle speed signals from each speed sensor, and sends control signals to the solenoid valve. The solenoid valve avoids wheel lock by controlling the oil pressure of each wheel cylinder.

        The ABS warning light comes on when the ABS system is malfunctioning.

    2. EBD (Electronic Brake Force Distribution)

      The EBD control utilizes the ABS, performing proper brake force distribution between the front and rear wheels in accordance with driving conditions. When braking while cornering, it also controls the brake forces of the right and left wheels, helping to maintain proper vehicle control.

      Fig 4: Electronic Brake Force - Communication Diagram
      G04949552Courtesy of © TOYOTA, LICENSE AGREEMENT TMS1002
      1. Operation description

        The skid control ECU receives the speed signal from each speed sensor to detect the slip condition of the wheels and sends the control signal to the solenoid.

        The solenoid valve controls the oil pressure of each wheel cylinder and splits the control power properly between the front and rear wheels and the right and left wheels.

        The ABS warning light and brake warning light / red (malfunction) come on to indicate a malfunction in the EBD system.

    3. BA (Brake Assist)

      The primary purpose of the brake assist system is to provide auxiliary brake force to assist the driver who cannot generate a brake force large enough during emergency braking, thus helping to maximize the vehicle's brake performance.

      Fig 5: Brake Assist - Communication Diagram
      G04949553Courtesy of © TOYOTA, LICENSE AGREEMENT TMS1002
      1. Operation description

        The skid control ECU receives the brake pedal stroke sensor signal and the oil pressure signal from the master cylinder pressure sensor to determine whether brake assist is necessary or not. If brake assist is deemed necessary, the skid control ECU will send control signals to the solenoid. The solenoid valve then controls the pressure applied to each wheel cylinder.

        The ABS warning light comes on to indicate a malfunction in the BA system.

    4. Regarding changing of TR (A)C and VSC operation permission / disablement through VSC OFF switch
      Fig 6: Identifying VSC Off Switch
      G04949554Courtesy of © TOYOTA, LICENSE AGREEMENT TMS1002
      1. Changing modes

        Through the VSC OFF switch, the vehicle can be changed to normal mode, TR (A)C OFF mode and VSC OFF mode.

        1. Normal mode

          When the vehicle is in TR (A)C OFF mode or VSC OFF mode, and the VSC OFF switch is pressed for a short amount of time, the vehicle changes to normal mode. During normal mode, TR (A)C and VSC operation is possible. After the ignition switch is turned ON, the vehicle is in normal mode.

        2. TR (A)C OFF mode

          When the vehicle is in normal mode and the VSC OFF switch is pressed for a short amount of time, the vehicle changes to TR (A)C OFF mode. During TR (A)C OFF mode, the combination meter's slip indicator light illuminates, and TR (A)C operation is disabled. During TR (A)C OFF mode, if the vehicle speed increases, the vehicle automatically returns to normal mode.

        3. VSC OFF mode

          When the vehicle is stopped and the VSC OFF switch is pressed for 3 seconds or more, the vehicle changes to VSC OFF mode. During VSC OFF mode, the multi-; information display shows a VSC OFF display, and the combination meter's slip indicator light illuminates. Also, VSC and TR (A)C operation is disabled. During VSC OFF mode, even if the vehicle speed increases, the vehicle does not return to normal mode.

    5. TR (A)C (Traction Control)

      The TR (A)C system helps prevent the drive wheels from slipping when the driver depresses the accelerator pedal excessively while starting off or accelerating on a slippery surface.

      Fig 7: Traction Control - Communication Diagram
      G04949555Courtesy of © TOYOTA, LICENSE AGREEMENT TMS1002
      1. Operation description

        The skid control ECU detects the vehicle's slip condition by receiving signals from each speed sensor and ECM via CAN communication. The skid control ECU controls driving torque with the ECM via CAN communication and oil pressure through the solenoid valve.

        The slip indicator light blinks when the system is operating. When there is a malfunction in the TR (A)C system, the brake warning light / yellow (minor malfunction) and slip indicator light come on and a DTC will appear on the multi-information display.

        The VSC OFF switch stops traction control operation.

        HINT:

        When the VSC OFF switch is pressed, the vehicle changes to VSC OFF mode, and TR (A)C operation is disabled. During TR (A)C OFF mode, if the VSC OFF switch is pressed again or the vehicle speed increases to 50 km/h (13.8 mph), TR (A)C operation becomes possible. During TR (A)C OFF mode, the SLIP indicator light illuminates.

    6. VSC (Vehicle Stability Control)

      The VSC system helps prevent the vehicle from slipping sideways as a result of strong front or rear wheel skid during cornering.

      Fig 8: Vehicle Stability Control - Communication Diagram
      G04949556Courtesy of © TOYOTA, LICENSE AGREEMENT TMS1002
      1. Operation description

        The skid control ECU determines the vehicle condition by receiving signals from the speed sensor, yaw rate and acceleration sensor and steering angle sensor. The skid control ECU controls driving torque with the ECM via CAN communication, and brake fluid pressure with the solenoid valve.

        The slip indicator light blinks and the skid control buzzer sounds when the system is operating. When there is a malfunction in the VSC system, the brake warning light / yellow (minor malfunction) and slip indicator light come on and a DTC will appear on the multi-information display.

        The VSC OFF switch stops VSC operation.

        HINT:

        When the VSC OFF switch is pressed for 3 seconds or more with the vehicle stopped, the VSC system changes to VSC OFF mode. If the VSC OFF switch is pressed again with the system in VSC OFF mode, the TR (A)C and VSC systems can be operated. When the system is in VSC OFF mode, the SLIP indicator light and VSC OFF indicator light illuminate.

  4. BRAKE HOLD SYSTEM 
    1. The brake hold operation occurs when the brake pedal is depressed and the vehicle is fully stopped. Under brake hold, the wheel cylinder oil pressure of the 4 wheels is maintained, and the vehicle's fully stopped condition is sustained. When the acceleration pedal is depressed, the wheel cylinder oil pressure is automatically released. Also, depending on the vehicle conditions, the electric parking brake operates.
      Fig 9: Brake Hold System - Communication Diagram
      G04949557Courtesy of © TOYOTA, LICENSE AGREEMENT TMS1002
      SIGNALS REFERENCE

      Transmitting ECU (Transmitter) Receiving ECU Signals Communication Method
      Skid control ECU Electric parking brake ECU
      • Brake hold status
      • Vehicle speed
      • Electric parking brake lock command
      CAN communication system
      Electric parking brake ECU Skid control ECU
      • Electric parking brake lock status
      • Electric parking brake control permission status
      CAN communication system
      ECM Skid control ECU
      • Accelerator pedal idling signal
      • Accelerator pedal opening percentage
      • Gear position
      • Vehicle load
      CAN communication system
      Yaw rate and acceleration sensor Skid control ECU Yaw rate and acceleration request signal CAN communication system
      Pad switch ECU (Brake hold switch) Skid control ECU Brake hold operation request CAN communication system
      Skid control ECU Combination meter
      • Brake hold standby indicator light ON signal
      • Brake hold operated indicator light ON signal
      CAN communication system
      Main body ECU Stop light Stop light ON signal Serial communication line
      Driver's side seat belt buckle switch Main body ECU Driver's side seat belt buckle switch signal CAN communication system
      Skid control ECU Warning buzzer Warning buzzer signal Serial communication line
      Skid control ECU Brake actuator Hydraulic pressure command signal Serial communication line
      Speed sensor Skid control ECU Wheel speed signal Serial communication line
      Driver's side door courtesy switch
      Hood courtesy switch
      Luggage door courtesy switch
      Main Body ECU
      • Driver's side door courtesy switch signal
      • Hood courtesy switch signal
      • Luggage door courtesy switch signal
      Serial communication line
    2. Operation description
      Fig 10: Identifying Brake Hold System Indicator And Light
      G04949558Courtesy of © TOYOTA, LICENSE AGREEMENT TMS1002
      1. Brake hold system indicator and light
        • When brake hold can be operated, the combination meter's brake hold standby indicator illuminates in green. When brake hold is operating, the brake hold operated light illuminates in amber. Also, when brake hold is operating, even if the driver is not depressing the brake pedal, the stop lights illuminate.
        • When brake hold is malfunctioning and the brake hold switch is pressed, the brake hold standby indicator blinks in green. For other malfunctions, the warning light of the malfunctioning area illuminates.
      2. Brake hold system operation standby (all conditions below must be met)
        • Brake hold switch is pushed [A]

          HINT:

          If the engine switch is turned off, brake hold will stop operating.

        • Brake hold system is normal
        • Driver side door is closed
        • Driver side seat belt is fastened
        • Engine hood is closed
        • Luggage compartment door is closed
      3. Brake hold system operation (all conditions below must be met)
        • Brake hold system is in operation standby state
        • Shift lever is in position other than P or R
        • Driver is depressing brake pedal and vehicle is fully stopped [B]
        • Driver is not depressing accelerator pedal
        • Vehicle is not on steep decline.
      4. Brake hold system operation stop (one of conditions below must be met)
        • Driver depresses accelerator pedal [C]
        • Shift lever is moved to P position
        • While brake pedal is depressed, shift lever is moved to R position
          Fig 11: Brake Hold Switch Graph
          G04949559Courtesy of © TOYOTA, LICENSE AGREEMENT TMS1002
    3. ELECTRIC PARKING BRAKE SYSTEM LINKED OPERATION

      HINT:

      If the driver is depressing the brake pedal, the parking brake linked operation will not occur.

      1. Parking brake automatic operation while brake hold system is operating (one of conditions below must be met)
        • Driver side door is opened
        • Driver side seat belt is unfastened
        • Engine hood is opened
        • Luggage compartment door is opened
        • Brake hold has operated and 3 minutes or more have passed
      2. Parking brake release

        Before driving the vehicle, release the parking brake.

      3. Brake hold system operation standby end condition (automatic) (either of conditions below must be met)
        • As a result of opening of driver side door, opening of engine hood, opening of luggage compartment door or unfastening of driver side seat belt, parking brake linked operation occurs.
        • While driving the vehicle, opening of driver side door, opening of engine hood, opening of luggage compartment door or unfastening of driver side seat belt occurs.
      4. Brake hold system operation standby end condition (service information) (either of conditions below must be met)
        • While driving vehicle, brake hold switch is pushed
        • While vehicle is stopped and brake pedal is depressed, brake hold switch is pushed
      5. Brake hold system malfunction

        HINT:

        If a brake hold system malfunction occurs, brake hold will stop operating (one of the conditions below must be met).

        • SFI / ECT malfunction
        • Electric parking brake system malfunction
        • Electronically controlled brake system malfunction

          HINT:

          Even if the electronically controlled brake system is malfunctioning, the parking brake linked operation can operate.

  5. STEERING COOPERATION CONTROL 
    1. The VDIM system effects coordinated control consisting of the electronically controlled brake system, EPS (Electric Power Steering), and VGRS (Variable Gear Ratio Steering). By integrating these preventive safety functions, the VDIM system ensures excellent driving stability and maneuverability of the vehicle.
    2. If the vehicle loses stability due to slippage, this function effects brake control by applying hydraulic pressure to the wheels. At the same time, the EPS provides steering torque assist control or active steering wheel angle control and the VGRS provides variable gear ratio steering control to facilitate the driver's steering control.
  6. DYNAMIC RADAR CRUISE CONTROL 
    1. When a greater deceleration than usual is required while driving in vehicle control mode, braking force is generated by the brake hydraulic pressure control in accordance with the signal from the distance control ECU.
  7. PRE-COLLISION CONTROL 
    • The pre-collision system predicts frontal collisions with other vehicles or obstructions. By winding up the seat belts prior to collision, and performing brake control and brake assist control, it lessens the impact during the collision.
    • The extreme high frequency radar recognizes if there is a vehicle or obstruction on the road ahead, and the distance control ECU makes a judgment (from the position and speed of the object, the road surface) of whether or not a collision is unavoidable.
    • The distance control ECU sends this information via CAN communication to the seat belt control ECU, suspension control ECU and skid control ECU to operate each control element of the pre-collision system.
  8. FUNCTION OF COMPONENTS 
    FUNCTION OF COMPONENTS

    Components Functions
    Skid control ECU Processes the signals from each sensor to perform brake control for ABS, TR (A)C, and VSC. In addition, it communicates with the ECM to output a control signal.
    ABS main relay (ABS MAIN1, ABS MAIN2) Controlled by the skid control ECU. In addition to supplying power to each solenoid, it supplies power to the skid control ECU.
    ABS motor relay (ABS MTR1, ABS MTR2) Controlled by the skid control ECU. Supplies power to the pump motor.
    Speed sensor (semiconductor type) Detects the wheel speed and inputs the results to the skid control ECU.
    Stop light switch Detects the brake operating conditions and inputs the results to the skid control ECU. It supplies power to the skid control ECU.
    Brake pedal stroke sensor Detects the brake pedal stroke volume and inputs the results to the skid control ECU.
    Brake control power supply Provides the system with a supplementary power supply by discharging the electric charge of the capacitor. When the vehicle power voltage (12 V) is low and an electric charge is accumulated in the power back up unit's capacitor, the electric charge is discharged.
    Skid control buzzer
    • Sounds intermittently to inform the driver that the VSC is active.
    • Sounds continuously to warn the driver of a reduction in accumulator hydraulic pressure in the brake actuator, an abnormality in the power supply system, or a reduction in the vehicle power voltage (12 V).
    ECM Controls the engine output during the operation of TR (A)C and VSC by communicating with the skid control ECU.
    Yaw rate and acceleration sensor Detects the yaw rate (axial rotation) and the forward, rearward and lateral acceleration, and inputs the results to the skid control ECU.
    Steering angle sensor Detects the steering angle and direction, and outputs the results to the skid control ECU via CAN communication.
    Master cylinder Generates pressure in accordance with the force of the brake operation.
    Brake fluid reservoir Stores brake fluid for the master cylinder system and power supply system.
    Brake fluid level warning switch Detects a reduction in the level of the brake fluid in the reservoir.
    Stroke simulator Generates a natural pedal stroke in accordance with the pedal force of the driver during system operation (integrated with the master cylinder).
    Stroke simulator cut valve (SCSS) Sends brake fluid pressure generated in master cylinder to stroke simulator during system control.
    Brake actuator Controls the hydraulic pressure of each of the four wheel cylinders using the output signal of the skid control ECU.
    Pump motor Pumps up the brake fluid from the reservoir and supplies the accumulator with high hydraulic pressure.
    Accumulator Accumulates the hydraulic pressure generated by the pump for the power supply system.
    Accumulator pressure sensor (PACC) Built into the brake actuator to detect the accumulator hydraulic pressure.
    Relief valve Prevents excessive high pressure in the power supply system. It relieves the system by sending brake fluid to the reservoir when the pump has operated continuously, for example, during an accumulator hydraulic pressure sensor malfunction.
    Master cylinder pressure sensor (PMC1,PMC2) Built into the brake actuator to detect the pressure of the master cylinder and inputs the results to the skid control ECU.
    Wheel cylinder pressure sensor (PFR, PFL, PRR, PRL) Built into the brake actuator to detect the brake hydraulic pressure of each wheel cylinder.
    Switching solenoid valve (SMC1, SMC2) Switches the brake hydraulic pressure route according to if normal brakes are used, or if VDIM (ABS, TR (A)C and VSC) control is used.
    Linear solenoid valve (SLA##, SLR##) Controls the wheel cylinder hydraulic pressure during normal brake operation and VDIM (ABS, TR (A)C and VSC) control. SLA## are solenoids for controlling pressure increases, while SLR## are solenoids for controlling pressure decreases.
    ABS warning light
    • Comes on to inform the driver that a malfunction in the ABS or BA has occurred.
    • Blinks to output DTC.
    Brake warning light / red (malfunction) Comes on to inform the driver that the parking brake is on when the system is normal or the brake fluid has decreased.
    Brake warning light / yellow (minor malfunction) Comes on to inform the driver that a malfunction in the electronically controlled brake system or VSC system has occurred.
    Slip indicator light
    • Blinks to inform the driver that TR (A)C and VSC are operating.
    • Comes on when the VSC OFF switch is on to inform the driver of the traction control prohibited state or that a malfunction in the TR (A)C and VSC system has occurred.
    Multi-information display
    • Comes on to inform the driver that a malfunction in the electronically controlled brake system or VSC system has occurred.
    • Displays output DTC.
  9. FAIL-SAFE 
    1. When a failure occurs in the ABS with BA, TR (A)C and VSC systems, the ABS warning light and the brake warning light / yellow (minor malfunction) come on and ABS with BA, TR (A)C and VSC operations will be prohibited. In addition to this, when there is a failure that disables the EBD operation, the brake warning light/red (malfunction) also comes on and the EBD operation is prohibited.
    2. If control is prohibited due to a malfunction during operation, control will be disabled gradually. This is done to avoid sudden vehicle instability.
  10. SERVICE MODE 
    1. VSC operation can be disabled by operating the intelligent tester or Techstream.

      HINT:

      Refer to the intelligent tester or Techstream operator's service information for further details.