LEMON Manuals: Even more car manuals for everyone
Home >> Lexus >> 2007 >> LS 460L >> Repair and Diagnosis (Single Page) >> Electrical >> Starter >> Starting >> Smart Access System With Push-Button Start >> Power Source Mode does not Change >> Wiring Diagram

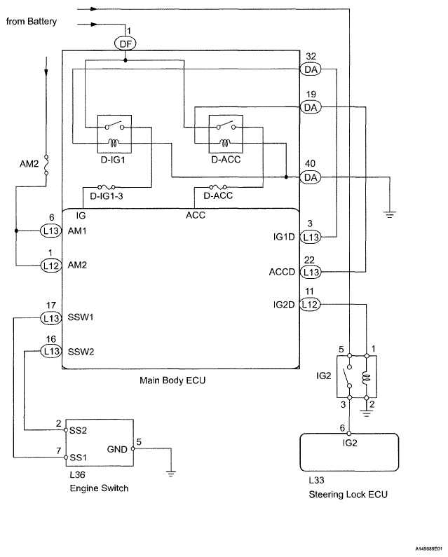
Power Source Mode does not Change: Wiring Diagram

Fig 1: Power Source Mode Does Not Change - Wiring Diagram
G04943862Courtesy of © TOYOTA, LICENSE AGREEMENT TMS1002