LEMON Manuals: Even more car manuals for everyone
Home >> Lexus >> 2007 >> LS 460L >> Repair and Diagnosis (Single Page) >> Accessories & Equipment >> Communication Devices >> Cellular Communication >> LEXUS Link System >> System Description

System Description

  1. DESCRIPTION 
    1. Description

      LEXUS Link is a consumer-based wireless voice and data service for automotive applications, more broadly known as telematics. LEXUS Link is a combination of an on-board dedicated cellular phone, GPS (Global Positioning System), software, hardware, and a remote support call center. The LEXUS Link system is designed to work anywhere in the continental U.S., Hawaii, and Canada where GPS and cellular services are available.

    2. System function
      SYSTEM FUNCTION

      Function Outline
      Automatic Emergency Call In event of accident in which SRS airbags are deployed, upon receiving deployment signal from center airbag sensor, mayday ECU automatically makes emergency call and transmits vehicle position and user information to LEXUS Link call center User can then speak with LEXUS Link call center advisor and receive assistance
      Manual Emergency Call Pressing "EMERGENCY" button causes mayday ECU to make emergency call. Mayday ECU transmits vehicle position and user information to LEXUS Link call center. User can then speak with LEXUS Link call center advisor and receive assistance
      Roadside Assistance Pressing "SERVICES" button causes mayday ECU to make Service Call. Mayday ECU transmits vehicle position and user information to LEXUS Link call center. User can then speak with LEXUS Link call center advisor and receive assistance.
      Advisor Record During call with LEXUS Link call center advisor, pressing SERVICES button enables conversation to be recorded
      Advanced Services If user has registered necessary service information at lexus.com within owner's only section, owner can receive voice recordings from internet for weather, traffic and other information
      Remote Door Locking / Unlocking If driver notices that key was in vehicle, doors can be locked or unlocked remotely by LEXUS Link call center advisor by calling LEXUS Link call center
      Remote Horn and Lights If user calls LEXUS Link call center, LEXUS Link call center advisor can flash lights and sound horn remotely
      Handsfree Calling Pressing PHONE or PTT button enables driver to make calls handsfree
      Stolen Vehicle Tracking In event of vehicle theft, if user calls LEXUS Link call center, LEXUS Link call center advisor confirms and tracks vehicle position using GPS LEXUS Link call center advisor also calls police when necessary
      Self Diagnosis When system error is detected, LEXUS Link system informs driver by red LED illumination or voice warning Mayday ECU will store malfunction codes
      Voice Prompt Mayday ECU informs users by voice prompt
    3. Function of main components
      Fig 1: Identifying Function Of Main Components
      G04945789Courtesy of © TOYOTA, LICENSE AGREEMENT TMS1002
      MAIN COMPONENT FUNCTION

      Component Outline
      Map light assembly (Mayday switch) PTT Button PTT is abbreviation for Push To Talk Operating this button activates voice recognition (to enter dial tones for automated systems, e.g., voice mail) function and makes telephone number registration and handsfree calls possible
      VOL Button Volume control button
      It is possible to adjust volume during calls or even when audio system is OFF
      PHONE Button Usually has same functions as PTT button.
      However, in case of answering or hanging up phone, this button also works as hook switch.
      SERVICES Button Call is made to LEXUS Link call center advisor and contracted service can be received by pressing this button Pressing SERVICES button while speaking to LEXUS Link call center advisor activates advisor record function Playing recorded voice can be done using voice recognition function
      EMERGENCY Button In case of emergency, call is made to LEXUS Link call center Call center will answer call ahead of other calls
      Indicator (Green LED) Turns on when system is under service contact and operating normally
      Blinks during call and turns off when system is not enrolled (contract expired). Also turns off when red LED is on.
      Blinks when in diagnosis mode to indicate DTC
      Indicator (Red LED) Turns on when mayday ECU detects malfunction in system Blinks when call is made when system is still malfunctioning
      Turns off when system is operating normally Blinks if in diagnosis mode to indicate DTC
      Mayday ECU Main control ECU of LEXUS Link system
      • Radio cellular phone module makes or receives call
      • GPS receiver receives signals from telephone antenna (GPS antenna), and transmits vehicle position to CPU
      • Mayday ECU controls LEXUS Link system and provides service according to user's request. Also, if detecting malfunction in system, this ECU blinks red LED to inform driver of malfunction.
      Mayday battery (Backup battery) In case of automatic or manual emergency call, mayday battery provides power to mayday ECU when power supply from vehicle battery is cut off
      Telephone antenna assembly (GPS antenna function) Receives signals from GPS satellites and transmits vehicle position signal to mayday ECU
      Telephone antenna assembly (Cellular phone antenna function) This antenna is for mobile phones. It is compatible with transmission and reception of frequency bands of analog and digital (CDMA) mobile phones.
      Transmits signals from mayday ECU and receives signals from LEXUS Link call center or other phones
      Front No. 2 speaker assembly (Instrument panel RH) Outputs voice of LEXUS Link call center advisor, audio sound and voice prompts Shared with audio system
      Microphone amplifier assembly Voice amplification equipment
      Shared with navigation system
      Located in the map light assembly (overhead junction block)
      Center airbag sensor assembly Outputs airbag deployment signal to mayday ECU
      Bus buffer ECU Converts communication between mayday ECU and other ECUs to CAN or BEAN
      Infrastructure Refers to all communication related to LEXUS Link system
    4. System operation
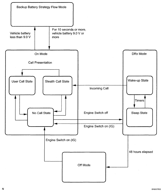
      1. Operation mode
        SYSTEM OPERATION

        Mode Description
        Off Mode The system is in a full sleep state
        On Mode The system is operating (engine switch is on (IG))
        Backup Battery Strategy Flow Mode When certain conditions are fulfilled, the system changes to backup battery mode
        DRx Mode(1) After the engine switch is turned off, remote service is possible as the system is on standby for incoming calls
        HINT:
        (1) This mode turns to Off mode after 48 hours have elapsed.
        Fig 2: Identifying System Operation
        G04945790Courtesy of © TOYOTA, LICENSE AGREEMENT TMS1002
      2. Subscription mode
        SUBSCRIPTION MODE

        Mode Description
        Active Mode Active mode settings are set by the LEXUS Link call center through wireless communication protocol (data is downloaded) Active mode functions according to the type of LEXUS Link subscription
        De-active Mode De-active mode settings are set by the LEXUS Link call center through wireless communication protocol (data is rewritten)
        If a subscription is made and then temporarily canceled, the system is in de-active mode In de-active mode, pressing the SERVICES button will initiate a voice recording(1)
        If the SERVICES button is pressed again during the voice recording, you will be connected to a subscription advisor at the LEXUS Link call center
        Your subscription can then be renewed
        HINT:
        (1) Demo message is "Hello and welcome to LEXUS Link. For LEXUS Link services, contact a LEXUS Link advisor by pressing the SERVICES button again. For additional information, visit us online at Lexus.com in the owner information or talk to your LEXUS dealer."
    5. LED indicator functions
      LED INDICATOR FUNCTIONS

      System Status LED Status (No DTC, Service Enabled) LED Status (No DTC, Service Disabled) LED Status (Current DTC, Service Enabled) LED Status (Current DTC, Service Disabled)
      Power up LEDs flash in sequence LEDs flash in sequence LEDs flash in sequence LEDs flash in sequence
      No Call state Illuminates green Off Illuminates red Illuminates red
      User call state Blinking green Blinking green Blinking red Blinking red