LEMON Manuals: Even more car manuals for everyone
Home >> Lexus >> 2007 >> LS 460 >> Repair and Diagnosis >> External Pages >> Different car >> Section 678 (Security Control System (With Intelligent Key System)) >> Wiring Diagram >> Intelligent Key System/Engine Start Function >> Wiring Diagram

Intelligent Key System/Engine Start Function: Wiring Diagram

WARNING: This page is about a different car, the 2012 Nissan Pathfinder. However, it is still accessible from the selected car via links, so may be relevant.
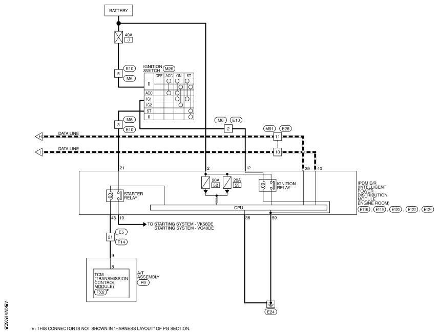
Fig 1: Intelligent Key System/Engine Start Function Wiring Diagram (1 Of 3)
G08168298Courtesy of NISSAN NORTH AMERICA, INC.
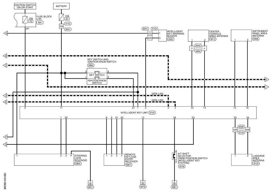
Fig 2: Intelligent Key System/Engine Start Function Wiring Diagram (2 Of 3)
G08168299Courtesy of NISSAN NORTH AMERICA, INC.
Fig 3: Intelligent Key System/Engine Start Function Wiring Diagram (3 Of 3)
G08168300Courtesy of NISSAN NORTH AMERICA, INC.