LEMON Manuals: Even more car manuals for everyone
Home >> Lexus >> 2007 >> GS 430 >> Repair and Diagnosis >> Engine Performance >> Engine Control System (3UZ-FE) >> SFI System >> DTC P0134 Oxygen Sensor Circuit No Activity Detected (Bank 1 Sensor 1); DTC P0154 Oxygen Sensor Circuit No Activity Detected (Bank 2 Sensor 1) >> Wiring Diagram

DTC P0134 Oxygen Sensor Circuit No Activity Detected (Bank 1 Sensor 1); DTC P0154 Oxygen Sensor Circuit No Activity Detected (Bank 2 Sensor 1): Wiring Diagram

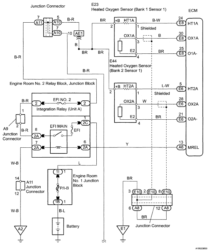
Fig 1: Heated Oxygen Sensor (Bank 1 Sensor 1) - Wiring Diagram
G05285469Courtesy of © TOYOTA, LICENSE AGREEMENT TMS1002
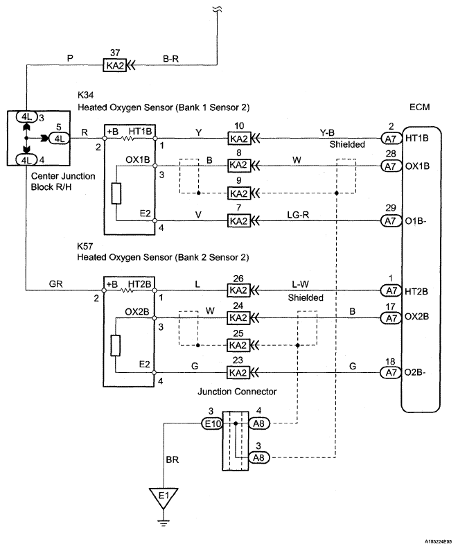
Fig 2: Heated Oxygen Sensor (Bank 1 Sensor 2) - Wiring Diagram
G05285470Courtesy of © TOYOTA, LICENSE AGREEMENT TMS1002