LEMON Manuals: Even more car manuals for everyone
Home >> Lexus >> 2007 >> GS 430 >> Repair and Diagnosis >> Engine Performance >> Engine Control System (3UZ-FE) >> SFI System >> DTC P0101 Mass Air Flow Circuit Range / Performance Problem >> Wiring Diagram

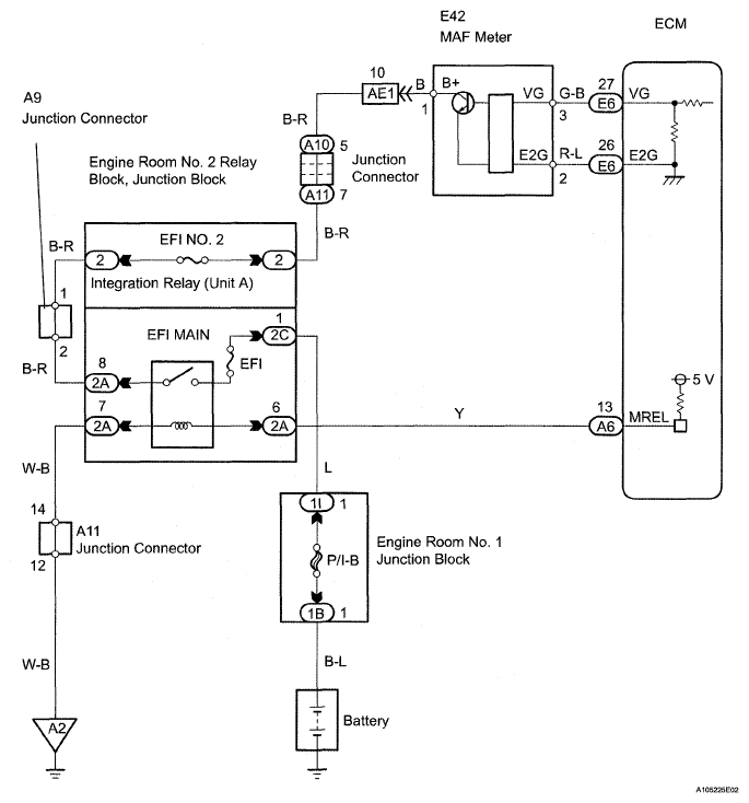
DTC P0101 Mass Air Flow Circuit Range / Performance Problem: Wiring Diagram

Fig 1: Mass Air Flow Meter - Wiring Diagram
G05285477Courtesy of © TOYOTA, LICENSE AGREEMENT TMS1002