LEMON Manuals: Even more car manuals for everyone
Home >> Lexus >> 2007 >> ES 350 >> Repair and Diagnosis (Single Page) >> Engine Performance >> System >> Engine Control System - System And Circuit Testing, Active Control Engine Mount System (Including DTC P16A0 - P16A4), On-Vehicle Inspection, Removal, Inspection & Installation >> Fuel Pump Control Circuit >> Wiring Diagram

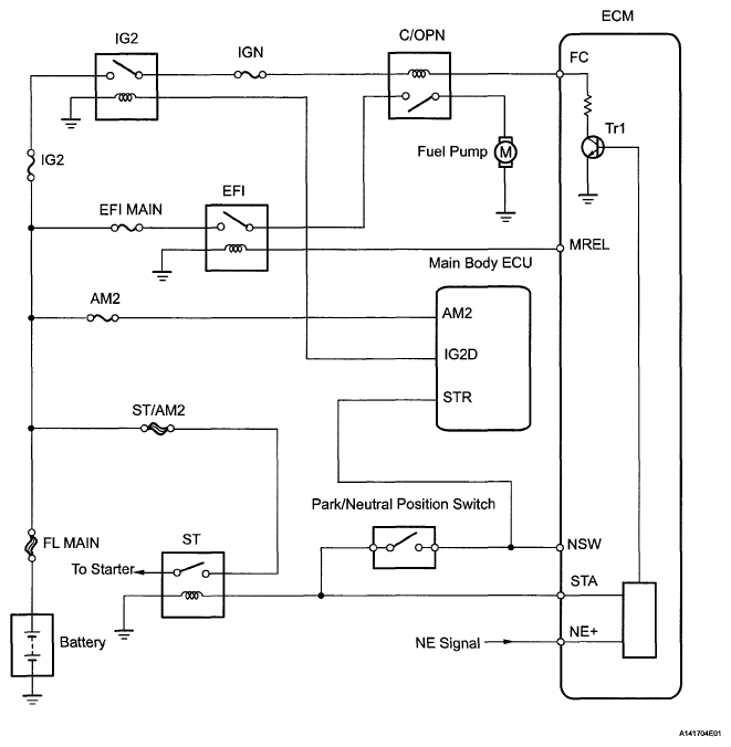
Fuel Pump Control Circuit: Wiring Diagram

Fig 1: Identifying Fuel Pump Control Wiring Diagram (1 Of 2)
G05247863Courtesy of © TOYOTA, LICENSE AGREEMENT TMS1002
Fig 2: Identifying Fuel Pump Control Wiring Diagram (2 Of 2)
G05247864Courtesy of © TOYOTA, LICENSE AGREEMENT TMS1002