LEMON Manuals: Even more car manuals for everyone
Home >> Lexus >> 2006 >> SC 430 >> Repair and Diagnosis >> Accessories & Equipment >> Memory Modules >> Power Mirror Control System - Diagnostics >> Mirror Retract Switch Circuit >> Wiring Diagram

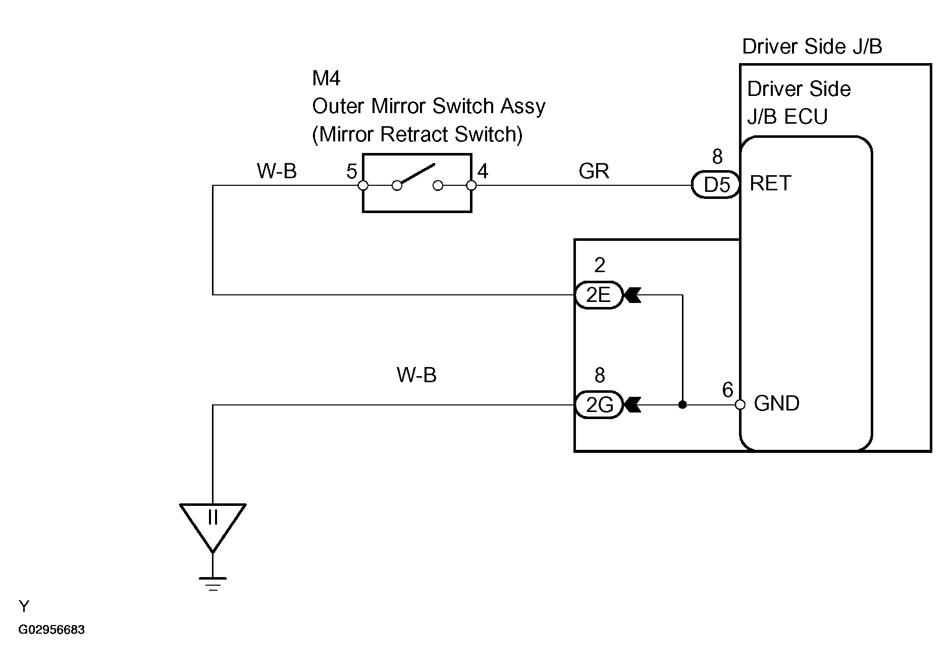
Mirror Retract Switch Circuit: Wiring Diagram

Fig 1: Mirror Retract Switch Wiring Diagram
G02956683Courtesy of © TOYOTA, LICENSE AGREEMENT TMS1002