LEMON Manuals: Even more car manuals for everyone
Home >> Lexus >> 2006 >> IS 350 >> Repair and Diagnosis (Single Page) >> Engine Performance >> Remove, Overhaul & Install >> Engine Control System (2GR-FSE) >> SFI System >> DTC P2610 ECM / PCM Internal Engine Off Timer Performance >> Description

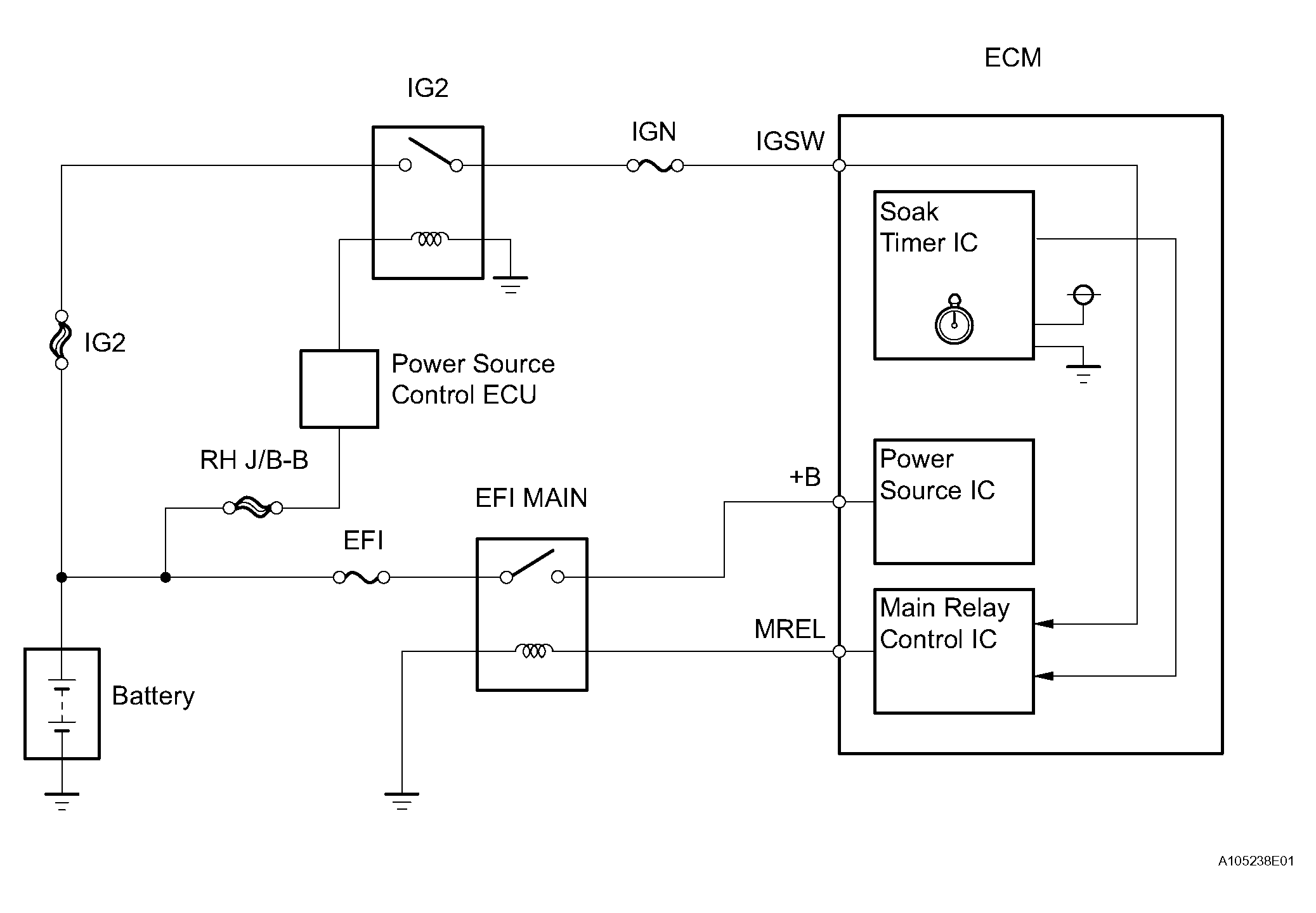
DTC P2610 ECM / PCM Internal Engine Off Timer Performance: Description

To ensure the accuracy of the EVAP (Evaporative Emission) monitor values, the soak timer, which is built into the ECM, measures 5 hours (+/- 15 minutes) from when the engine switch is turned off, before the monitor is run. This allows the fuel to cool down, which stabilizes the Fuel Tank Pressure (FTP). When 5 hours have elapsed, the ECM turns on.

Fig 1: ECM/PCM Internal Engine Off Timer Circuit Diagram
G04054811Courtesy of © TOYOTA, LICENSE AGREEMENT TMS1002