LEMON Manuals: Even more car manuals for everyone
Home >> Lexus >> 2006 >> IS 250 AWD >> Repair and Diagnosis (Single Page) >> Engine Performance >> Remove, Overhaul & Install >> Engine Control System (4GR-FSE) - System And Circuit Testing, On-Vehicle Inspection, Removal, Inspection And Installation >> ECM Power Source Circuit >> Wiring Diagram

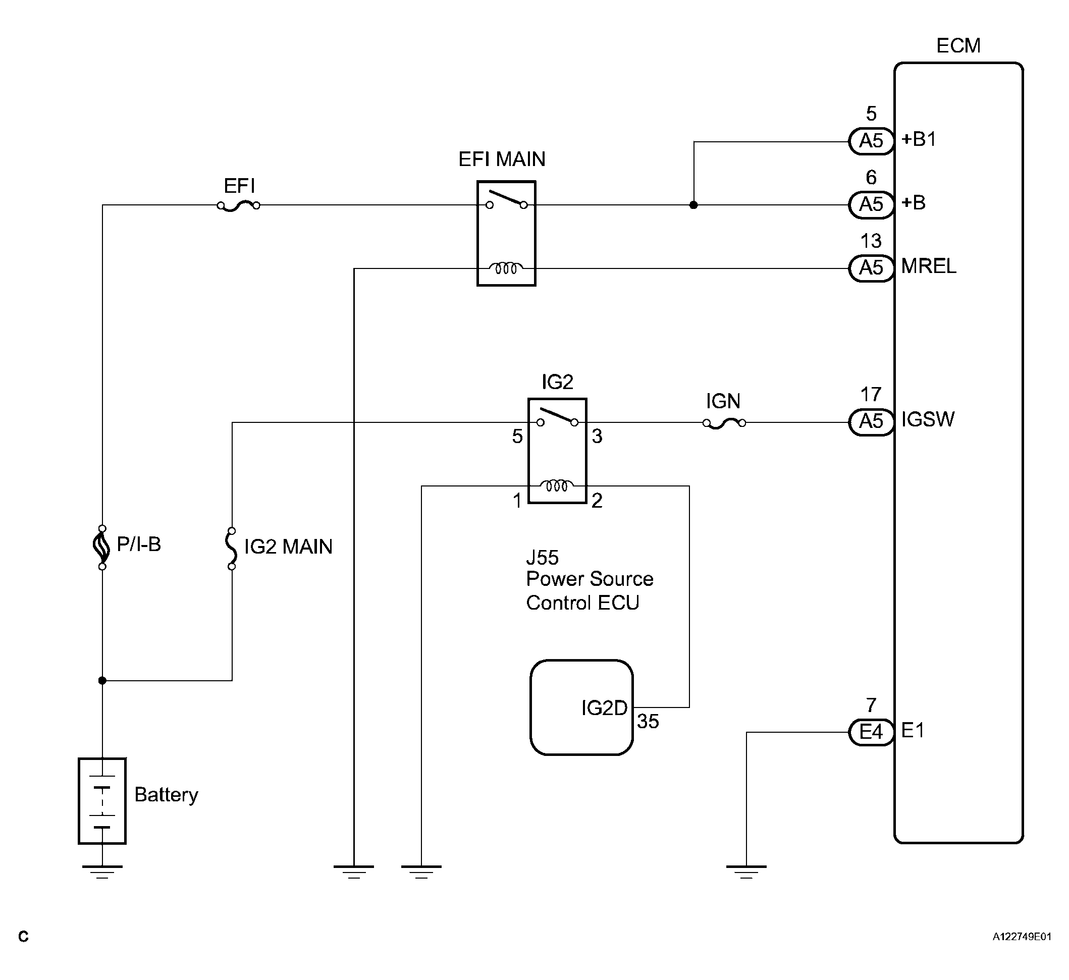
ECM Power Source Circuit: Wiring Diagram

Fig 1: ECM Power Source Circuit - Wiring Diagram (1 Of 2)
G04043831Courtesy of © TOYOTA, LICENSE AGREEMENT TMS1002
Fig 2: ECM Power Source Circuit - Wiring Diagram (2 Of 2)
G04043832Courtesy of © TOYOTA, LICENSE AGREEMENT TMS1002
  1. INSPECT ECM (+B, +B1 VOLTAGE) 
    1. Turn the engine switch on (IG).
    2. Measure the voltage according to the value(s) in the table below.

    Standard voltage 

    STANDARD VOLTAGE

    Tester Connection Specified Condition
    +B (A5-6) - E1 (E4-7) 9 to 14 V
    +B1 (A5-5) - E1 (E4-7) 9 to 14 V
    Fig 3: Identifying E4 And A5 ECM Connector
    G04043833Courtesy of © TOYOTA, LICENSE AGREEMENT TMS1002

    OK : PROCEED TO NEXT CIRCUIT INSPECTION SHOWN IN PROBLEM SYMPTOMS TABLE 

    NG : Go To Next Step 

  2. CHECK HARNESS AND CONNECTOR (ECM - BODY GROUND) 
    1. Disconnect the E4 ECM connector.
    2. Measure the resistance according to the value(s) in the table below.

      Standard resistance (Check for open) 

      STANDARD RESISTANCE (CHECK FOR OPEN)

      Tester Connection Specified Condition
      E1 (E4-7) - Body ground Below 1 Ω
    3. Reconnect the ECM connector.

      NG : REPAIR OR REPLACE HARNESS OR CONNECTOR 

      Fig 4: Identifying E4 ECM Connector
      G04043834Courtesy of © TOYOTA, LICENSE AGREEMENT TMS1002

      OK : Go To Next Step 

  3. INSPECT ECM (IGSW VOLTAGE) 
    1. Turn the engine switch on (IG).
    2. Measure the voltage according to the value(s) in the table below.

    Standard voltage 

    STANDARD VOLTAGE

    Tester Connection Specified Condition
    IGSW (A5-17) - E1 (E4-7) 9 to 14 V

    OK : Go to step  6

    Fig 5: Identifying E4 And A5 ECM Connector
    G04043835Courtesy of © TOYOTA, LICENSE AGREEMENT TMS1002

    NG : Go To Next Step 

  4. CHECK FUSE (IGN FUSE) 
    1. Remove the IGN fuse from the cowl side junction block RH.
    2. Measure the resistance of the IGN fuse.

      Standard resistance: 

      Below 1 Ω 

    3. Reinstall the IGN fuse.

    NG : REPLACE FUSE 

    Fig 6: Identifying IGN Fuse Location
    G04043836Courtesy of © TOYOTA, LICENSE AGREEMENT TMS1002

    OK : Go To Next Step 

  5. INSPECT IG2 RELAY 
    1. Remove the IG2 relay from the engine room J/B and R/B No. 2.
    2. Measure the resistance according to the value(s) in the table below.

    Standard resistance 

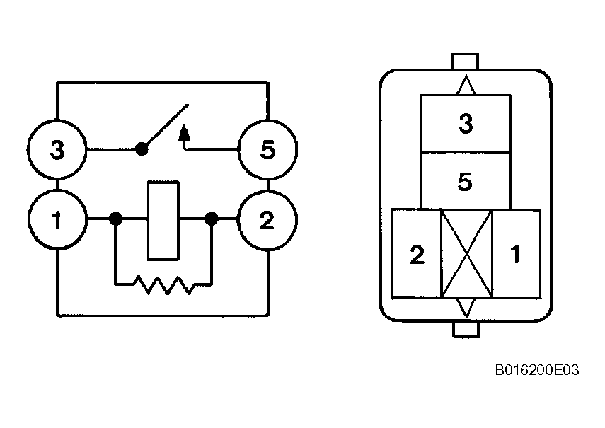
    Fig 7: Inspecting IG2 Relay
    G04043837Courtesy of © TOYOTA, LICENSE AGREEMENT TMS1002
    STANDARD RESISTANCE

    Tester Connection Specified Condition
    3 - 5 10 kΩ or higher
    3 - 5 Below 1 Ω (when battery voltage applied to terminals 1 and 2)

    NG : REPLACE IG2 RELAY 

    OK : CHECK AND REPLACE SMART ACCESS SYSTEM WITH PUSH-BUTTON START 

  6. INSPECT ECM (MREL VOLTAGE) 
    1. Turn the engine switch on (IG).
    2. Measure the voltage according to the value(s) in the table below.

    Standard voltage 

    Fig 8: Identifying E4 And A5 ECM Connector
    G04043838Courtesy of © TOYOTA, LICENSE AGREEMENT TMS1002
    STANDARD VOLTAGE

    Tester Connection Specified Condition
    MREL (A5-13) - E1 (E4-7) 9 to 14 V

    NG : REPLACE ECM 

    OK : Go To Next Step 

  7. CHECK FUSE (EFI FUSE) 
    1. Remove the EFI fuse from the engine room J/B and R/B No. 2.
    2. Measure the resistance of the EFI fuse.

      Standard resistance: 

      Below 1 Ω 

    3. Reinstall the EFI fuse.
    Fig 9: Identifying EFI Fuse Location
    G04043839Courtesy of © TOYOTA, LICENSE AGREEMENT TMS1002

    NG : REPLACE FUSE 

    OK : Go To Next Step 

  8. INSPECT INTEGRATION RELAY (EFI MAIN RELAY) 
    1. Remove the integration relay from the engine room J/B and R/B No. 2.
    2. Measure the resistance according to the value(s) in the table below.

    Standard resistance 

    Fig 10: Identifying Integration Relay Location
    G04043840Courtesy of © TOYOTA, LICENSE AGREEMENT TMS1002
    STANDARD RESISTANCE

    Tester Connection Specified Condition
    2C-1 - 2A-8 10 kΩ or higher
    Below 1 Ω (when battery voltage applied to terminals 2A-6 and 2A-7)

    NG : REPLACE INTEGRATION RELAY 

    OK : Go To Next Step 

  9. CHECK HARNESS AND CONNECTOR (INTEGRATION RELAY- ECM, INTEGRATION RELAY - BODY GROUND) 
    1. Check the harness and the connectors between the integration relay and the ECM.
      1. Remove the integration relay from the engine room J/B and R/B No. 2.
      2. Disconnect the A5 ECM connector.
      3. Measure the resistance according to the value(s) in the table below.

      Standard resistance (Check for open) 

      STANDARD RESISTANCE (CHECK FOR OPEN)

      Tester Connection Specified Condition
      2A-6 - MREL (A5-13) Below 1 Ω

      Standard resistance (Check for short) 

      Fig 11: Identifying A5 ECM Connector
      G04043841Courtesy of © TOYOTA, LICENSE AGREEMENT TMS1002
      STANDARD RESISTANCE (CHECK FOR SHORT)

      Tester Connection Specified Condition
      2A-6 or MREL (A5-13) - Body ground 10 kΩ or higher
    2. Check the harness and the connectors between the integration relay and body ground.
      1. Remove the integration relay from the engine room J/B and R/B No. 2.
      2. Measure the resistance according to the value(s) in the table below.

      Standard resistance (Check for open) 

      STANDARD RESISTANCE (CHECK FOR OPEN)

      Tester Connection Specified Condition
      2A-7 - Body ground Below 1 Ω

      NG : REPAIR OR REPLACE HARNESS OR CONNECTOR 

      OK : CHECK AND REPAIR HARNESS AND CONNECTOR (TERMINAL +B OF ECM - BATTERY POSITIVE TERMINAL)