LEMON Manuals: Even more car manuals for everyone
Home >> Lexus >> 2006 >> GX 470 >> Repair and Diagnosis >> Accessories & Equipment >> Memory Modules >> Power Mirror Control System (With Memory) - Diagnostics >> Ecu Power Source Circuit >> Wiring Diagram

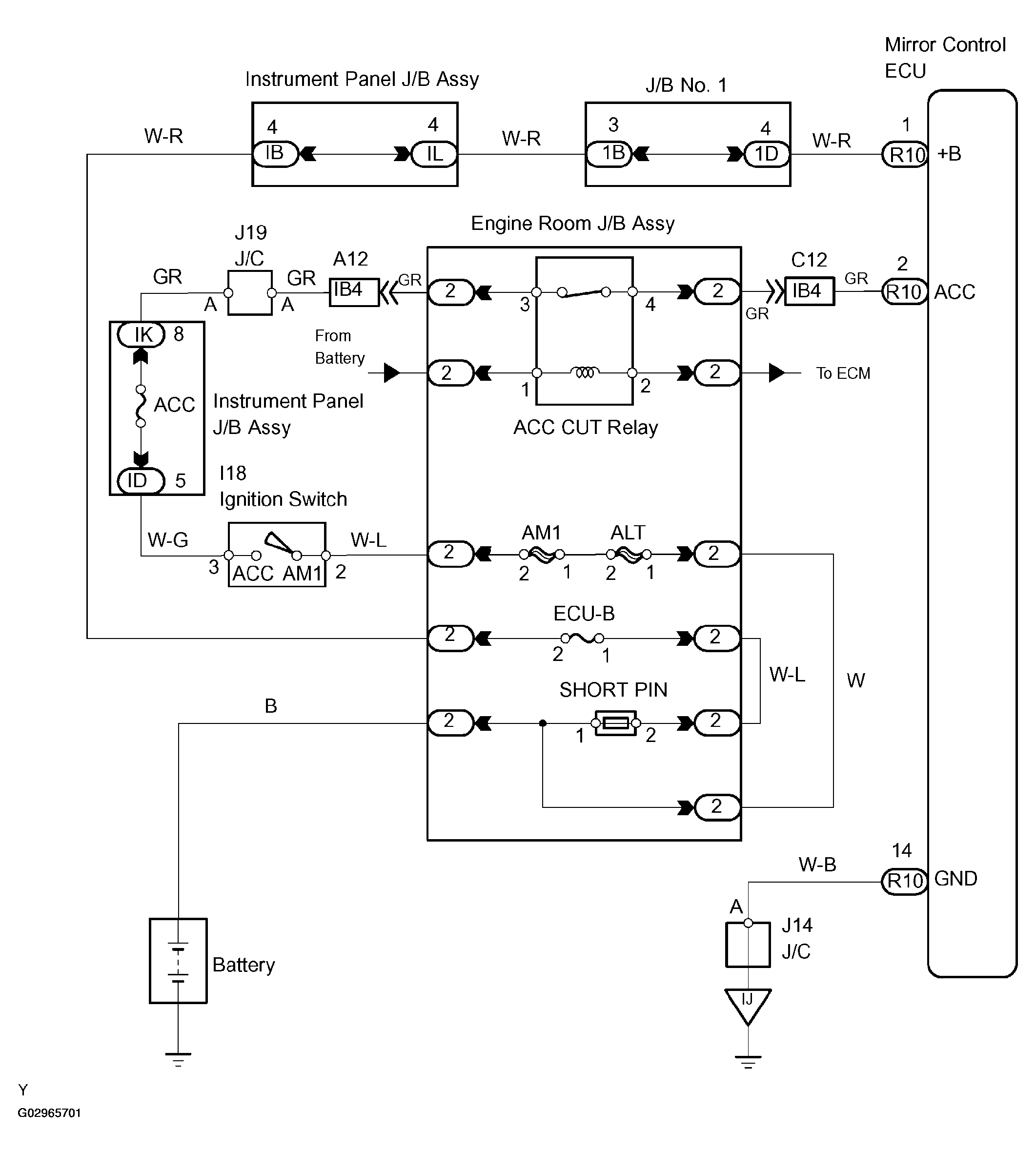
Ecu Power Source Circuit: Wiring Diagram

Fig 1: ECU Power Source Circuit Wiring Diagram
G02965701Courtesy of © TOYOTA, LICENSE AGREEMENT TMS1002
  1. CHECK FUSE (ACC, ECU-B) 
    1. Remove the fuses from the instrument panel J/B assy and engine room J/B assy.
    2. Check the continuity.

      Standard: Continuity 

    1. NG: REPLACE FUSE 
    2. OK: Go to next step. 
  2. CHECK OUTER MIRROR CONTROL ECU ASSY (POWER SOURCE) 
    1. Disconnect the R10 ECU connector.
    2. Check the voltage between the R10 ECU and the body ground.

      Standard: 

      OUTER MIRROR CONTROL ECU ASSY (POWER SOURCE)

      Symbols (Terminal No.) Condition Specified Condition
      +B (R10-1) <=> Body ground Constant 10 - 14 V
      ACC (R10-2) <=> Body ground Ignition switch OFF -> ACC 0 V -> 10 - 14 V
      Fig 2: Checking Outer Mirror Control ECU Assy (Power Source)
      G02965702Courtesy of © TOYOTA, LICENSE AGREEMENT TMS1002
    1. NG: repair or replace harness and connector 
    2. OK: Go to next step. 
  3. CHECK OUTER MIRROR CONTROL ECU ASSY (GROUND) 
    1. Disconnect the R 10 ECU connector.
    2. Check the continuity between the R10 mirror ECU connector and the body ground.
      OUTER MIRROR CONTROL ECU ASSY (GROUND)

      Symbols (Terminal No.) Condition Specified Condition
      GND (R10-14) <=> Body ground Constant Continuity
      Fig 3: Checking Outer Mirror Control ECU Assy (Ground)
      G02965703Courtesy of © TOYOTA, LICENSE AGREEMENT TMS1002
    1. NG: repair OR replace harness and connector 
    2. OK: CHECK AND REPLACE OUTER MIRROR CONTROL ECU ASSY (SEE  ELECTRONIC CIRCUIT INSPECTION PROCEDURE  )