LEMON Manuals: Even more car manuals for everyone
Home >> Lexus >> 2005 >> IS 300 Base, Automatic >> Repair and Diagnosis >> Engine Performance >> System >> Engine - Diagnostics >> ECM Power Source Circuit >> Wiring Diagram

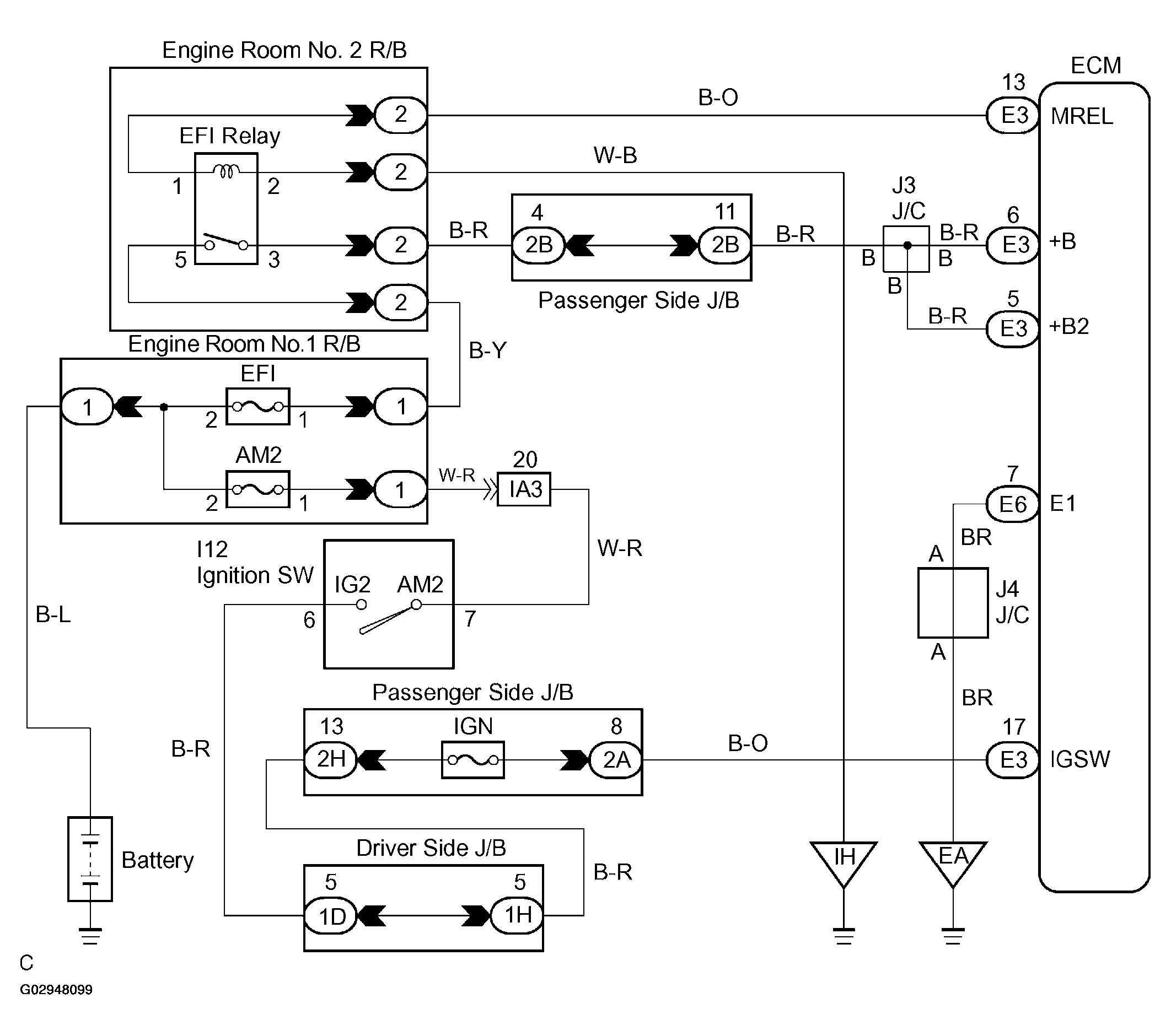
ECM Power Source Circuit: Wiring Diagram

Fig 1: Wiring Diagram - ECM Power Source Circuit
G02948099Courtesy of © TOYOTA, LICENSE AGREEMENT TMS1002