LEMON Manuals: Even more car manuals for everyone
Home >> Lexus >> 2004 >> IS 300 Base, Automatic >> Repair and Diagnosis >> Engine Performance >> Engine Control System - Diagnosis >> Circuit Inspection >> ECM Power Source Circuit >> Wiring Diagram

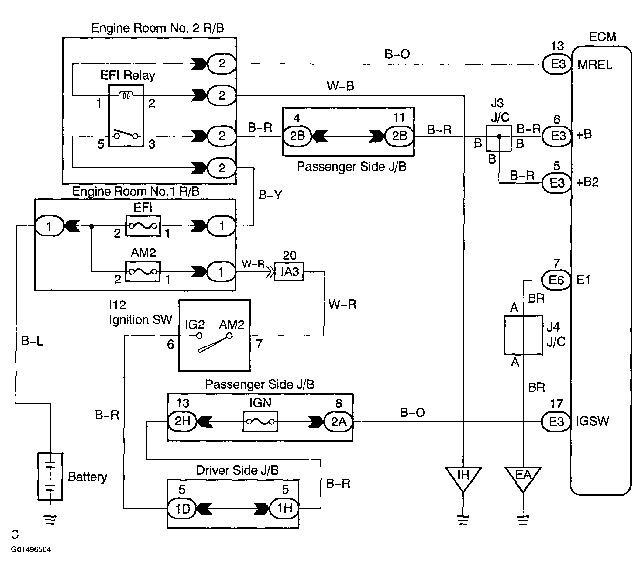
ECM Power Source Circuit: Wiring Diagram

Fig 1: ECM Power Source Circuit Wiring Diagram
G01496504Courtesy of © TOYOTA, LICENSE AGREEMENT TMS1002