LEMON Manuals: Even more car manuals for everyone
Home >> Lexus >> 2004 >> GS 430 >> Repair and Diagnosis (Single Page) >> Steering >> Steering Column >> Power Tilt & Power Telescopic Steering Column >> How To Proceed With Troubleshooting >> Notes

How To Proceed With Troubleshooting: Notes

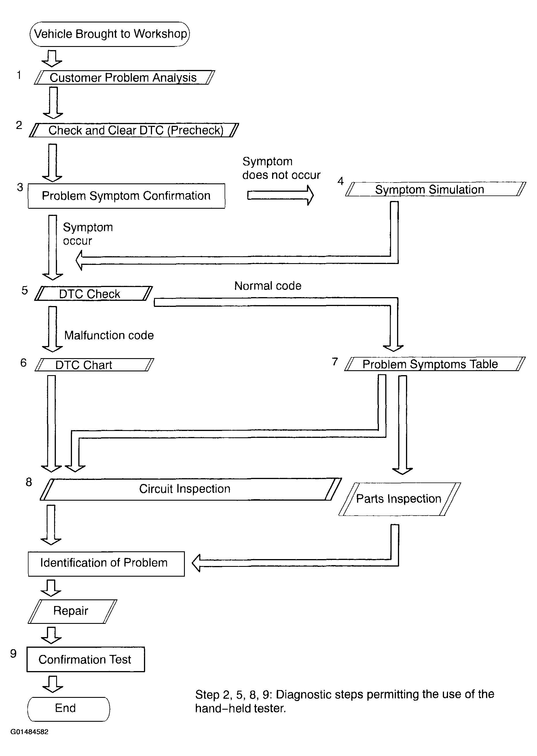
Perform troubleshooting in accordance with the procedure on the following page.

Fig 1: Troubleshooting Procedure Flow Chart
G01484582Courtesy of © TOYOTA, LICENSE AGREEMENT TMS1002