LEMON Manuals: Even more car manuals for everyone
Home >> Lexus >> 2004 >> ES 330 >> Repair and Diagnosis >> Engine Performance >> System >> Engine Control System - Diagnosis >> ACIS Control Circuit >> Wiring Diagram

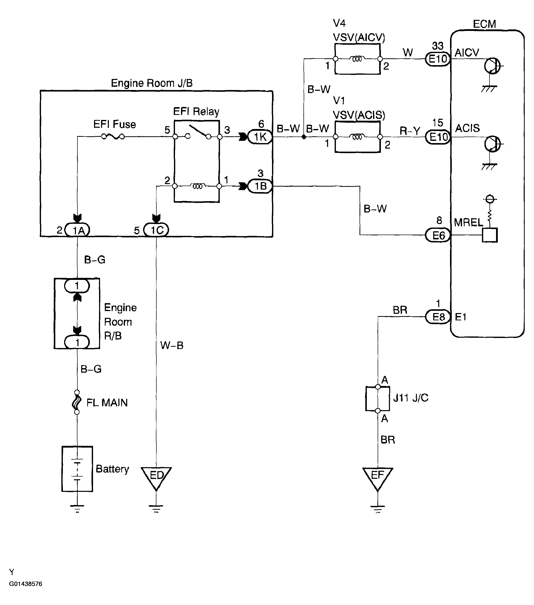
ACIS Control Circuit: Wiring Diagram

Fig 1: Wiring Diagram - ACIS Control Circuit
G01438576Courtesy of © TOYOTA, LICENSE AGREEMENT TMS1002