LEMON Manuals: Even more car manuals for everyone
Home >> Lexus >> 2001 >> LS 430 >> Repair and Diagnosis (Single Page) >> Brakes >> Traction Control >> Anti-Lock Brake System >> System Testing >> Test I: VSC Off Indicator Light, VSC Off Switch Circuit >> Testing Procedure

Testing Procedure

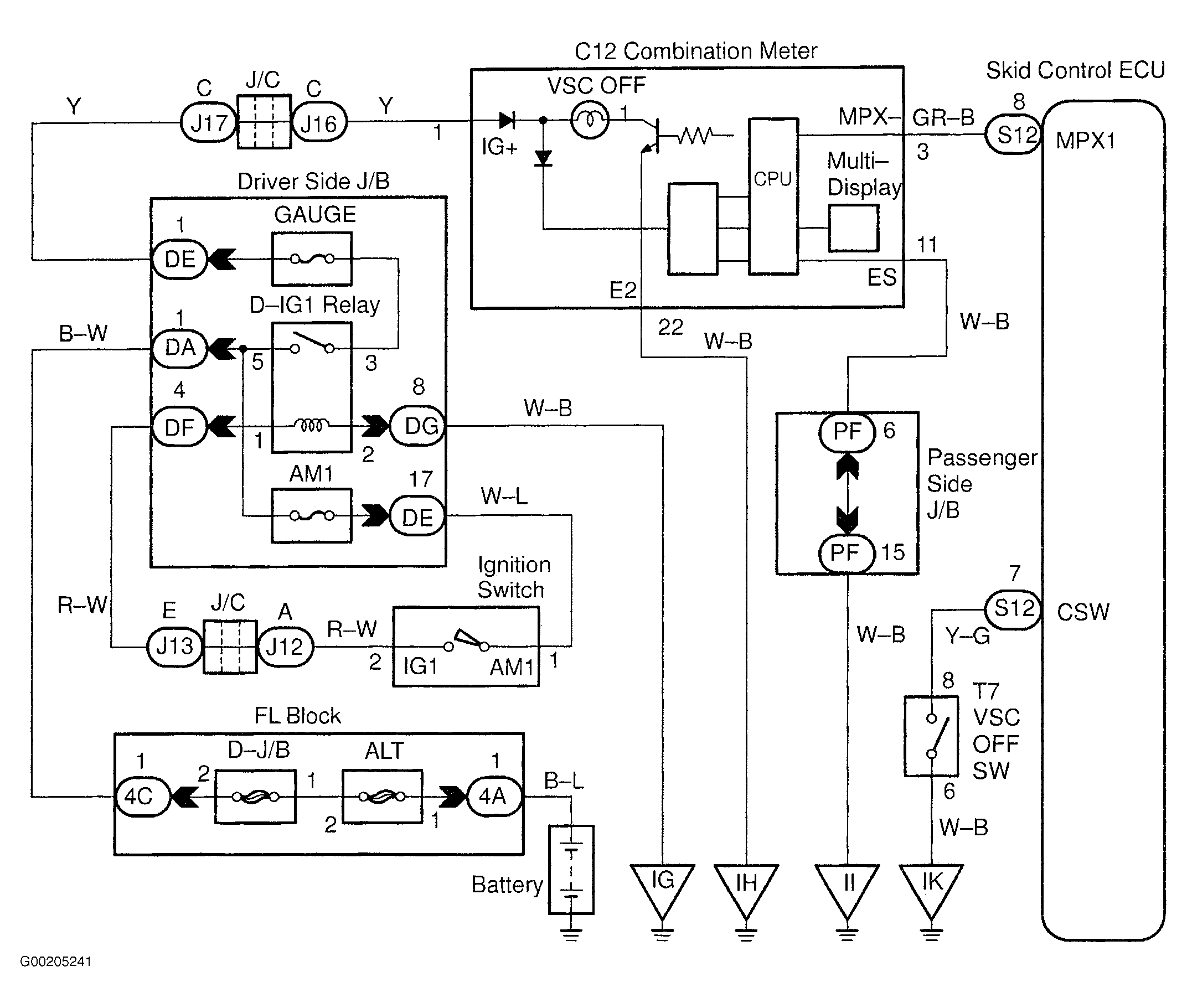
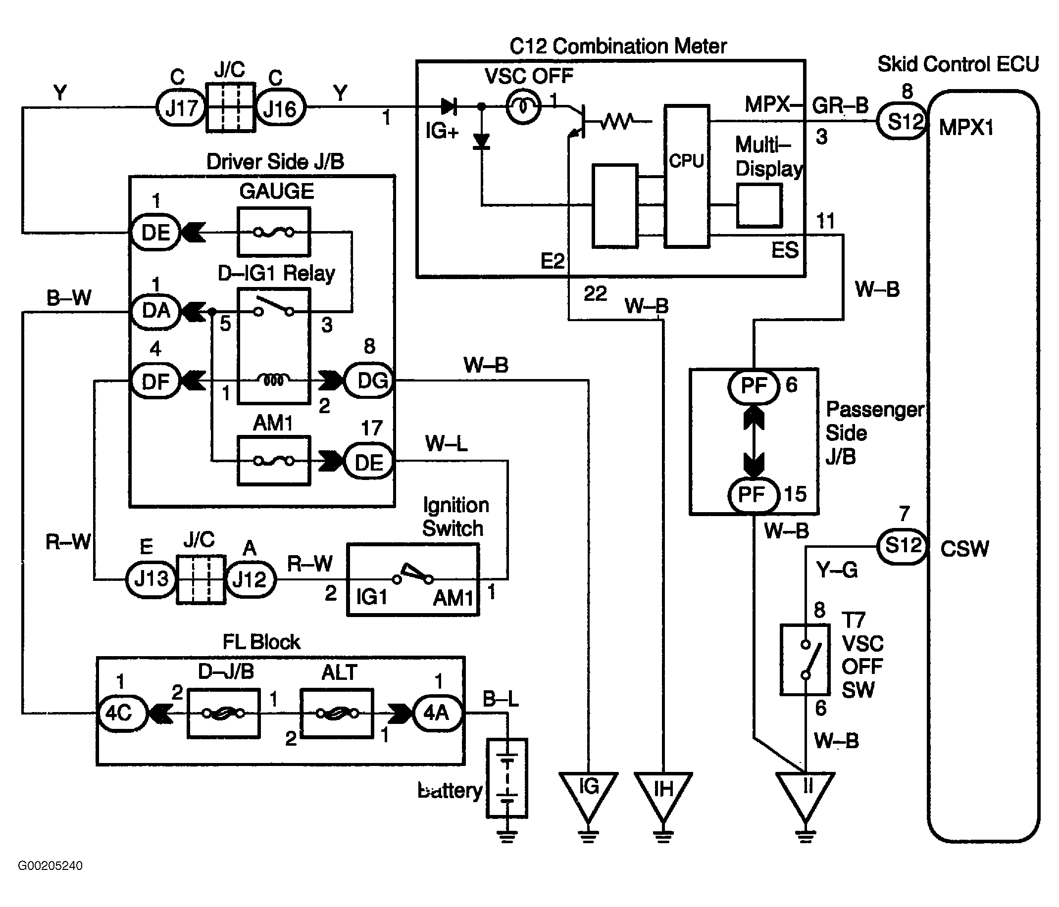
For wiring diagram for 2002 vehicles see Fig 1. For wiring diagram for 2003 vehicles see Fig 2. For testing procedure see Fig 3 and Fig 4 .

Fig 1: VSC OFF Switch Circuit Wiring Diagram (2002)
G00205240Courtesy of © TOYOTA, LICENSE AGREEMENT TMS1002
Fig 2: VSC OFF Switch Circuit Wiring Diagram (2003)
G00205241Courtesy of © TOYOTA, LICENSE AGREEMENT TMS1002
Fig 3: Testing Procedure VSC OFF Switch Circuit (1 Of 2)
G00205242Courtesy of © TOYOTA, LICENSE AGREEMENT TMS1002
Fig 4: Testing Procedure VSC OFF Switch Circuit (2 Of 2)
G00205243Courtesy of © TOYOTA, LICENSE AGREEMENT TMS1002