LEMON Manuals: Even more car manuals for everyone
Home >> Kia >> 2021 >> Soul X Line >> Repair and Diagnosis >> Transmission >> Transmission Control Systems >> IVT Control System - 2.0L >> Position Switch >> Troubleshooting

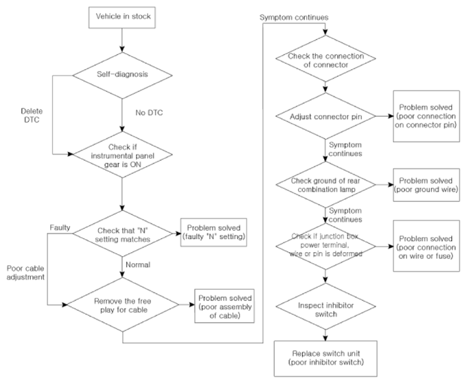
Position Switch: Troubleshooting

G13284055Courtesy of KIA MOTORS AMERICA, INC.