LEMON Manuals: Even more car manuals for everyone
Home >> Kia >> 2021 >> Rio LX >> Repair and Diagnosis >> Transmission >> Transmission Control Systems >> IVT Control System >> Position Switch >> Troubleshooting

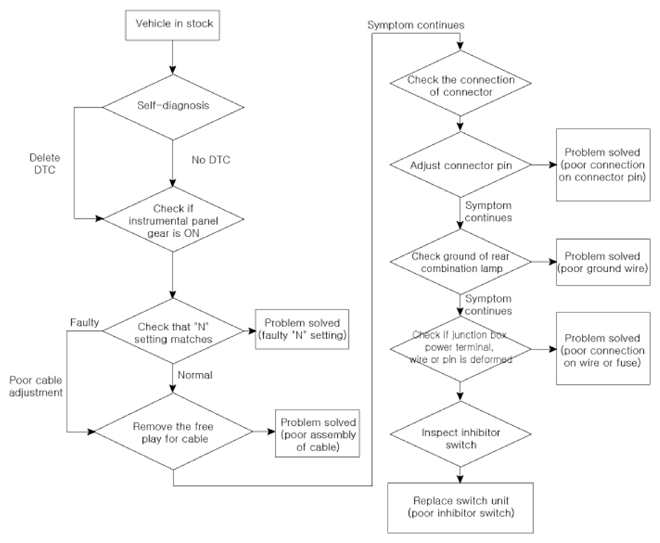
Position Switch: Troubleshooting

G13704823Courtesy of KIA MOTORS AMERICA, INC.