LEMON Manuals: Even more car manuals for everyone
Home >> Kia >> 2021 >> K5 GT-Line, AWD >> Repair and Diagnosis >> Transmission >> Transmission Control Systems >> AWD Control System Diagnosis >> DTC U0126-87: Lost Communication With Steering Angle Sensor Module >> Wiring Inspection >> Circuit Inspection

Circuit Inspection

G13807582Courtesy of KIA MOTORS AMERICA, INC.
G13807583Courtesy of KIA MOTORS AMERICA, INC.
Inspection Condition (+) Probe (-) Probe Specification
Connector Terminal Connector Terminal
 
  1. Ignition "ON".
MFSW connector 10 (C-CAN high) Chassis ground - Fig.1
MFSW connector 11 (C-CAN low) Chassis ground -
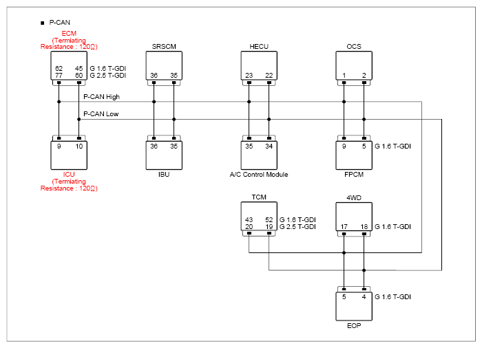
AWD ECU connector 17 (P-CAN high) Chassis ground - Fig.2
AWD ECU connector 18 (P-CAN low) Chassis ground -
 
  1. Disconnect the electrical connector(s) from the concerned component.
  2. Ignition "ON".
MFSW connector 12, 16 (power) Chassis Ground - B+
 
  1. Ignition "OFF".
  2. Disconnect the electrical connector(s) from the concerned component.
MFSW connector 5 (ground) Chassis Ground - Approx. below 1Ω
 
  1. Ignition "OFF".
  2. Disconnect the electrical connector(s) from the concerned component.
AWD ECU connector 17 (P-CAN high) ICU connector 9 (P-CAN high) B+
AWD ECU connector 18 (P-CAN low) ICU connector 10 (P-CAN low) Approx. below 1Ω
MFSW connector 10 (C-CAN high) ICU connector 12 (C-CAN high) Approx. below 1Ω
MFSW connector 11 (C-CAN low) ICU connector 11 (C-CAN low) Approx. below 1Ω
 
  1. Ignition "OFF".
  2. Disconnect the battery (-) terminal.
  3. Disconnect the electrical connector(s) from the concerned component.
AWD ECU connector 17 (P-CAN high) AWD ECU connector 18 (P-CAN low) Approx. 60Ω
MFSW connector 10 (C-CAN high) MFSW connector 11 (C-CAN low) Approx. 60Ω
G13807584Courtesy of KIA MOTORS AMERICA, INC.
G13807585Courtesy of KIA MOTORS AMERICA, INC.

Good 

No Good