LEMON Manuals: Even more car manuals for everyone
Home >> Kia >> 2020 >> Optima Plug-In Hybrid EX >> Repair and Diagnosis >> Transmission >> Transmission Control Systems >> Automatic Transaxle Control System (PHEV) >> Inhibitor Switch >> Troubleshooting

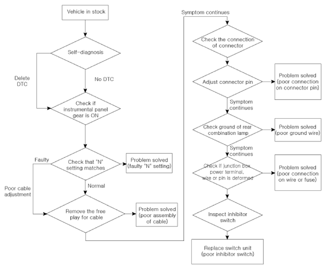
Inhibitor Switch: Troubleshooting

G13362118Courtesy of KIA MOTORS AMERICA, INC.