LEMON Manuals: Even more car manuals for everyone
Home >> Kia >> 2019 >> Soul Base, Automatic Trans >> Repair and Diagnosis >> Body & Frame >> Ignition Switch/Steering Lock >> Button Engine Start System >> Schematic Diagrams >> Circuit Diagram

Circuit Diagram

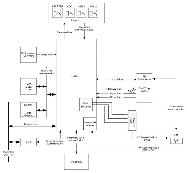
Fig 1: SMK System Circuit
G12235375Courtesy of KIA MOTORS AMERICA, INC.