LEMON Manuals: Even more car manuals for everyone
Home >> Kia >> 2017 >> Soul EV Base >> Repair and Diagnosis >> Body & Frame >> Ignition Switch/Steering Lock >> Button Engine Start System >> Schematic Diagrams >> Circuit Diagram

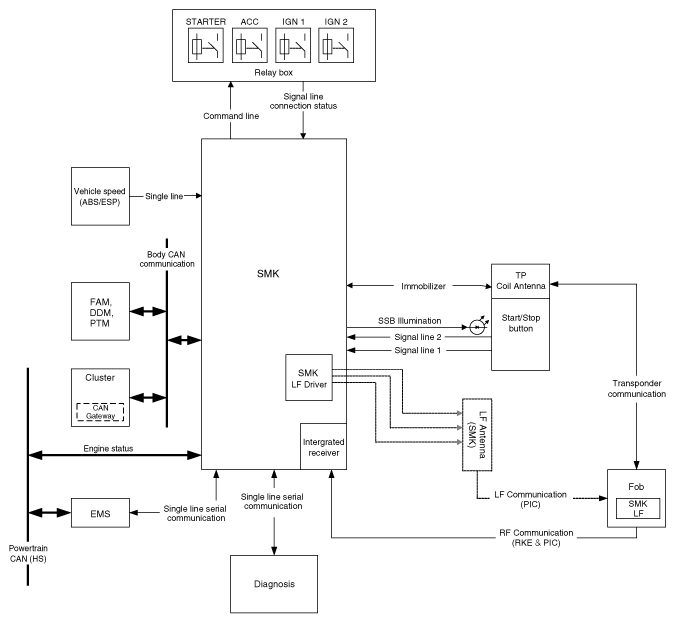
Circuit Diagram

Fig 1: Button Engine Start System
G11934677Courtesy of KIA MOTORS AMERICA, INC.