LEMON Manuals: Even more car manuals for everyone
Home >> Kia >> 2017 >> Soul Base, Automatic Trans >> Repair and Diagnosis >> Transmission >> Transmission Control Systems >> Automatic Transaxle Control System - 1.6L >> Inhibitor Switch >> Troubleshooting

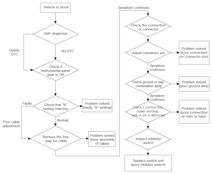
Inhibitor Switch: Troubleshooting

Fig 1: Inhibitor Switch Troubleshooting Chart
G12227685Courtesy of KIA MOTORS AMERICA, INC.