LEMON Manuals: Even more car manuals for everyone
Home >> Kia >> 2017 >> Forte LX, Standard Trans >> Repair and Diagnosis >> Body & Frame >> Ignition Switch/Steering Lock >> Button Engine Start System >> Schematic Diagrams >> Circuit Diagram

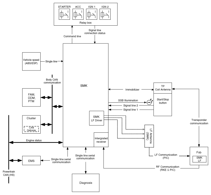
Circuit Diagram

Fig 1: Button Engine Start System Circuit Diagram
G12166591Courtesy of KIA MOTORS AMERICA, INC.