LEMON Manuals: Even more car manuals for everyone
Home >> Kia >> 2012 >> Soul ! >> Repair and Diagnosis (Single Page) >> Engine Performance >> System >> Engine Control System Diagnosis (3 Of 3) - 2.0L >> DTC P2237: O2 Sensor Pumping Current Circuit/Open (Bank 1 Sensor 1) >> Inspection/Repair >> W/Harness Inspection >> Control Circuit Inspection

Control Circuit Inspection

  1. Ignition "OFF".
  2. Disconnect HO2S connector.
  3. Ignition "ON", Engine "OFF".
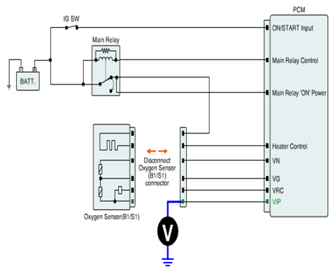
  4. Measure voltage between VIP terminal of the sensor harness connector and chassis ground.

    Specification:  Approx. 2~3V

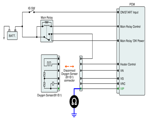
  5. Measure resistance between VIP terminal and other terminals of the HO2S harness connector.

    Specification:  Infinite

    Fig 1: Measuring Voltage Between VIP Terminal Of Sensor Harness Connector And Chassis Ground
    G08334781Courtesy of KIA MOTORS AMERICA, INC.
    Fig 2: Identifying Oxygen Sensor (B1/S1) And PCM Connectors
    G08334782Courtesy of KIA MOTORS AMERICA, INC.
    Fig 3: Measuring Resistance Between VIP Terminal And Other Terminals Of HO2S Harness Connector
    G08334783Courtesy of KIA MOTORS AMERICA, INC.
    Fig 4: Identifying Oxygen Sensor (B1/S1) And PCM Connectors
    G08334784Courtesy of KIA MOTORS AMERICA, INC.
  6. Is HO2S display near the specification?

    YES 

    • Go to next step as below.

    NO 

    • Repair open or short to ground in signal circuit and go to "VERIFICATION OF VEHICLE REPAIR " procedure.
      NOTE: HO2S must have a clean air reference to function properly. The air is obtained by way of the sensor wire(s). Do not attempt to repair the wire(s), connector, or the terminals.