LEMON Manuals: Even more car manuals for everyone
Home >> Kia >> 2011 >> Soul Base >> Repair and Diagnosis (Single Page) >> Engine Performance >> System >> Engine Control System Diagnosis (2 Of 2) - 1.6L >> DTC P0462: Fuel Level Sensor A Circuit Low Input >> General Information >> Diagnostic Circuit Diagram

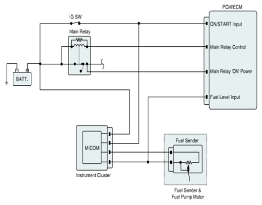
Diagnostic Circuit Diagram

Fig 1: Instrument Cluster & Fuel Sender/Pump Motor - Circuit Diagram
G06522967Courtesy of KIA MOTORS AMERICA, INC.