LEMON Manuals: Even more car manuals for everyone
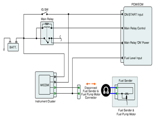
Home >> Kia >> 2010 >> Soul Base >> Repair and Diagnosis (Single Page) >> Engine Performance >> System >> Engine Control System Diagnosis (2 Of 2) - 1.6L >> DTC P0463: Fuel Level Sensor A Circuit High Input >> Inspection Repair >> Component Inspection

Component Inspection