LEMON Manuals: Even more car manuals for everyone
Home >> Kia >> 2010 >> Soul Base >> Repair and Diagnosis (Single Page) >> Engine Performance >> System >> Engine Control System Diagnosis (2 Of 2) - 1.6L >> DTC P0461: Fuel Level Sensor A Circuit Range_Performance >> Inspection Repair >> Component Inspection

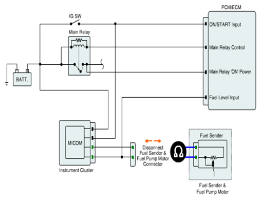
Component Inspection