LEMON Manuals: Even more car manuals for everyone
Home >> Jeep >> 2013 >> Wrangler Rubicon, Automatic Trans >> Repair and Diagnosis >> External Pages >> Different car >> Section 180 ((Electronic Pedestrian Protection (EPP) Module - Electrical Diagnostics)) >> DTC Troubleshooting >> B277B-49- Right SAFING Pedestrian Protection Satellite Sensor-Internal Electronic Failure >> Notes

B277B-49- Right SAFING Pedestrian Protection Satellite Sensor-Internal Electronic Failure: Notes

WARNING: This page is about a different car, the 2016 Dodge Journey and 2015 Dodge Journey. However, it is still accessible from the selected car via links, so may be relevant.

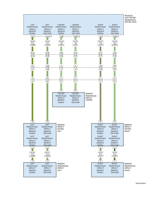
For a complete wiring diagram, refer to appropriate SYSTEM WIRING DIAGRAMS article  .

Fig 1: NO CONTENT
GC0168140Courtesy of CHRYSLER GROUP, LLC