LEMON Manuals: Even more car manuals for everyone
Home >> Jeep >> 2013 >> Compass Limited, AWD, Trans Mfr CD CVT2 >> Repair and Diagnosis >> External Pages >> Different car >> Section 180 (Driver Door Module (DDM) (DMFL/R) - Electrical Diagnostics) >> DTC Troubleshooting >> B1803-Driver Door Lock/Unlock Switch Input Circuit Stuck Lock >> Notes

B1803-Driver Door Lock/Unlock Switch Input Circuit Stuck Lock: Notes

WARNING: This page is about a different car, the 2012 Jeep Liberty. However, it is still accessible from the selected car via links, so may be relevant.
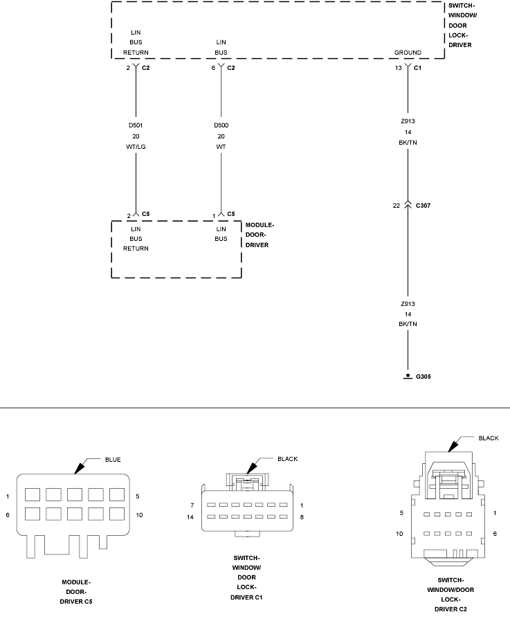
Fig 1: Driver Door Lock/Unlock Switch Wiring Diagram
GC0101346Courtesy of CHRYSLER GROUP, LLC

For a complete wiring diagram, refer to appropriate SYSTEM WIRING DIAGRAMS article  .