LEMON Manuals: Even more car manuals for everyone
Home >> Jeep >> 2013 >> Compass Limited, AWD, Trans Mfr CD CVT2 >> Repair and Diagnosis >> External Pages >> Different car >> Section 118 (Communication - Non-DTC Based Diagnostics) >> Diagnosis And Testing >> No Response From All Wheel Drive Control (AWD) Module >> Notes

No Response From All Wheel Drive Control (AWD) Module: Notes

WARNING: This page is about a different car, the 2012 Jeep Patriot and 2012 Jeep Compass. However, it is still accessible from the selected car via links, so may be relevant.
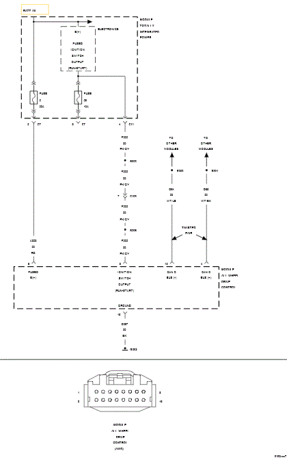
Fig 1: All Wheel Drive Control Module Wiring Diagram
GC0100519Courtesy of CHRYSLER GROUP, LLC

For a complete wiring diagram, refer to appropriate SYSTEM WIRING DIAGRAMS article  .