LEMON Manuals: Even more car manuals for everyone
Home >> Jeep >> 2013 >> Compass Limited, AWD, Trans Mfr CD CVT2 >> Repair and Diagnosis >> External Pages >> Different car >> Section 118 (Communication - Non-DTC Based Diagnostics) >> Diagnosis And Testing >> Diagnostic Can C (+) Circuit Open >> Notes

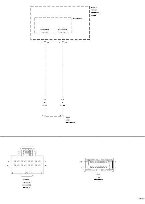
Diagnostic Can C (+) Circuit Open: Notes

WARNING: This page is about a different car, the 2012 Jeep Patriot and 2012 Jeep Compass. However, it is still accessible from the selected car via links, so may be relevant.
Fig 1: Diagnostic Can C (+) And/Or (-) Wiring Diagram
GC0100503Courtesy of CHRYSLER GROUP, LLC

For a complete wiring diagram, refer to appropriate SYSTEM WIRING DIAGRAMS article  .