LEMON Manuals: Even more car manuals for everyone
Home >> Jeep >> 2013 >> Compass Limited, AWD, Trans Mfr CD CVT2 >> Repair and Diagnosis >> Accessories & Equipment >> Anti-Theft Systems >> Wireless Control Module (WCM) - Electrical Diagnostics >> DTC Troubleshooting >> C151D-Tire Pressure Sensor Location Undetermined >> Notes

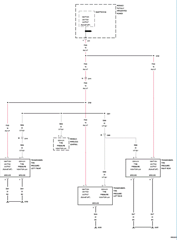
C151D-Tire Pressure Sensor Location Undetermined: Notes

Fig 1: Tire Pressure Sensor Circuit Diagram
GC0100394Courtesy of CHRYSLER GROUP, LLC

For a complete wiring diagram, refer to appropriate SYSTEM WIRING DIAGRAMS article  .